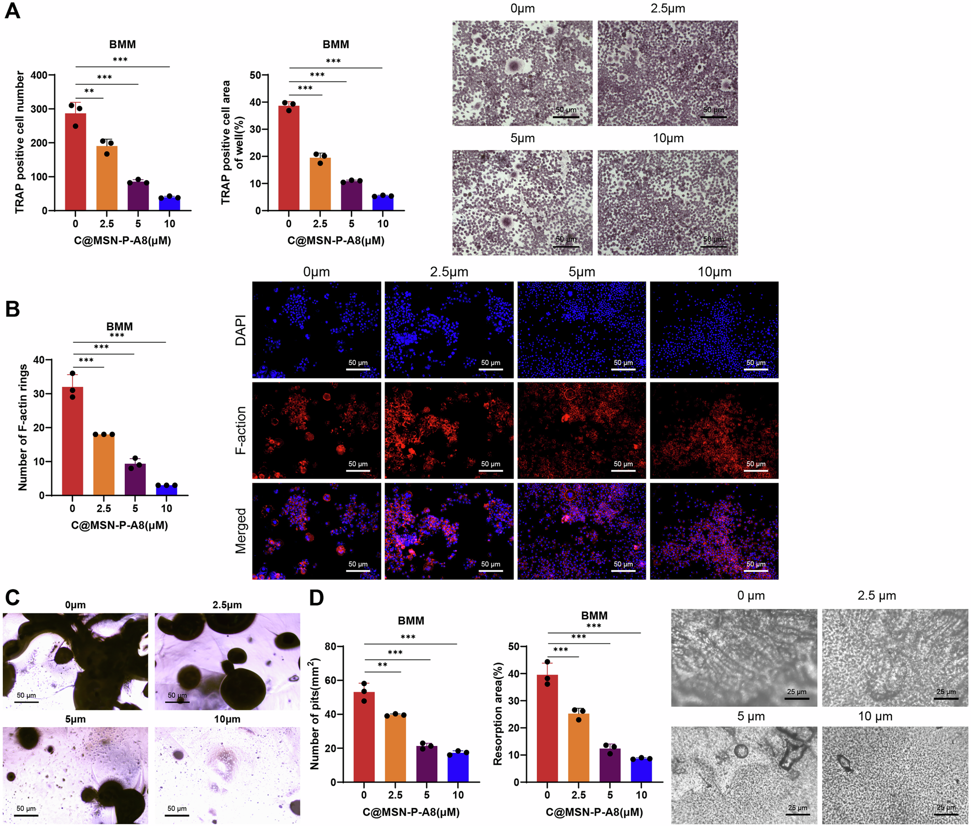
Fig. 3: Impact of C@MSN-P-A8 on BMMs osteoclast formation and bone resorption.
From: Bone-targeted celastrol nanocarrier suppresses osteoclastogenesis in postmenopausal osteoporosis

A TRAP staining to assess the effect of C@MSN-P-A8 on BMMs osteoclast formation (Scale bar = 50 μm). B Immunofluorescence analysis to investigate the influence of C@MSN-P-A8 on F-actin rings in BMMs (Scale bar = 50 μm). C Representative images stained using toluidine blue (Scale bar = 50 μm). D Bone resorption pit assay to determine the effect of C@MSN-P-A8 on BMMs osteoclast bone resorption function (Scale bar = 25 μm). * indicates comparison between two groups, **P < 0.01, ***P < 0.001, each cell experiment was performed in triplicate.