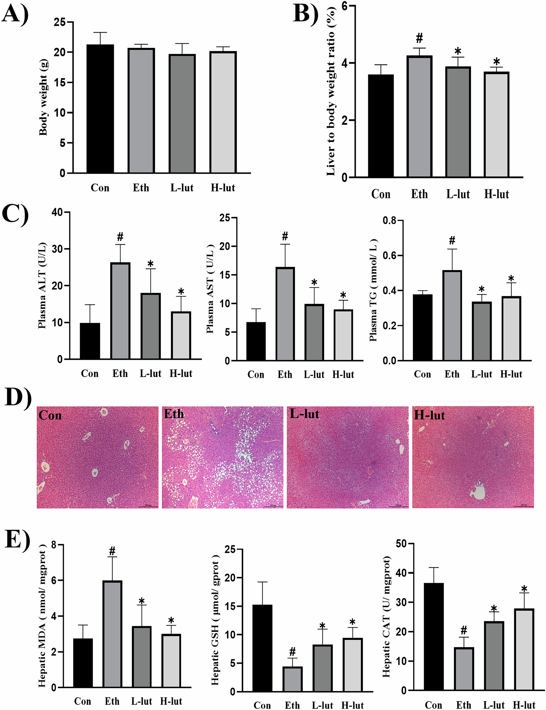
Fig. 1: Luteolin reduces ethanol-induced hepatic steatosis and improves metabolic dysfunction.

A Body weight (n = 8–10). B Liver to body weight ratio (n = 8–10). C Levels of alanine aminotransferase (ALT), aspartate aminotransferase (AST), and triacylglycerol (TG) in plasma (n = 7–9). D The representative hematoxylin and eosin (H&E) staining of liver tissues (×200 magnification) (n = 5, 6). E Malondialdehyde (MDA), glutathione (GSH), and catalase (CAT) levels in liver (n = 7–9). Values represent the means ± SD. #p < 0.05 vs. Con group; *p < 0.05 vs. Eth group. Con control group, Eth ethanol group; L-lut, 50 mg/kg luteolin group; H-lut, 100 mg/kg luteolin group.