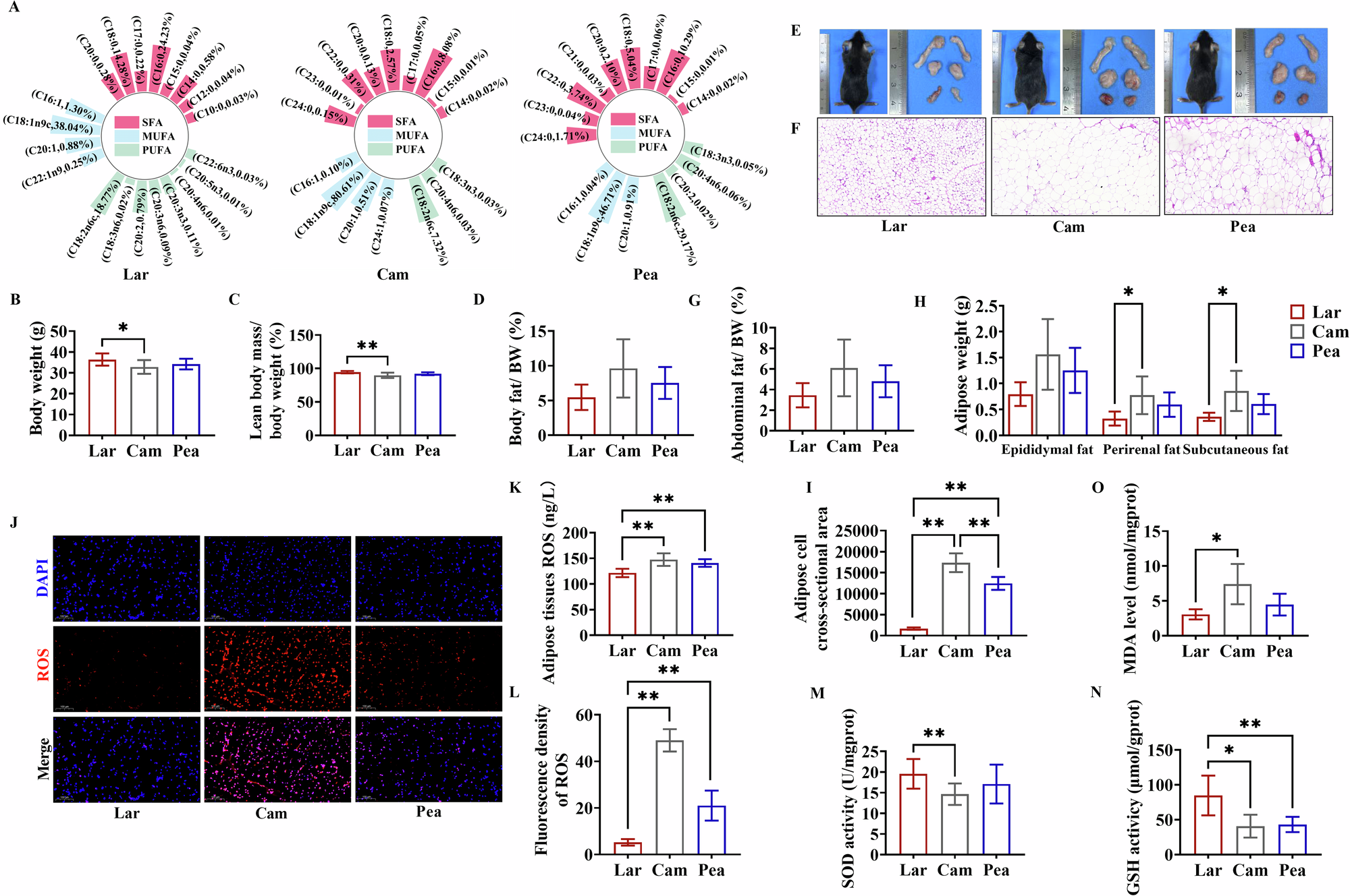
Fig. 1: Dietary lard at 25% energy level reduces adipose tissue accumulation and promotes lean body mass.
From: A moderate lard-included diet reduces fat deposition and inflammation in the adipose tissue

A Fatty acid composition. B Body weight. C Lean body mass/body weight (%) D Body fat/ body weight (%). E Gross view of the mouse and adipose tissue. F HE staining of subcutaneous fat (200×). G Abdominal fat/ /body weight (%). H Adipose weight. I Adipose cell cross-sectional area. J Immunofluorescence detection of ROS in the subcutaneous fat (100×). K ROS content of the adipose tissue. L Fluorescence intensity statistics of ROS. M SOD activity assay of adipose tissue. N GSH activity assay of adipose tissue. O MDA activity assay of adipose tissue. Lar Lard, Cam Camellia seed oil, Pea Peanut oil.