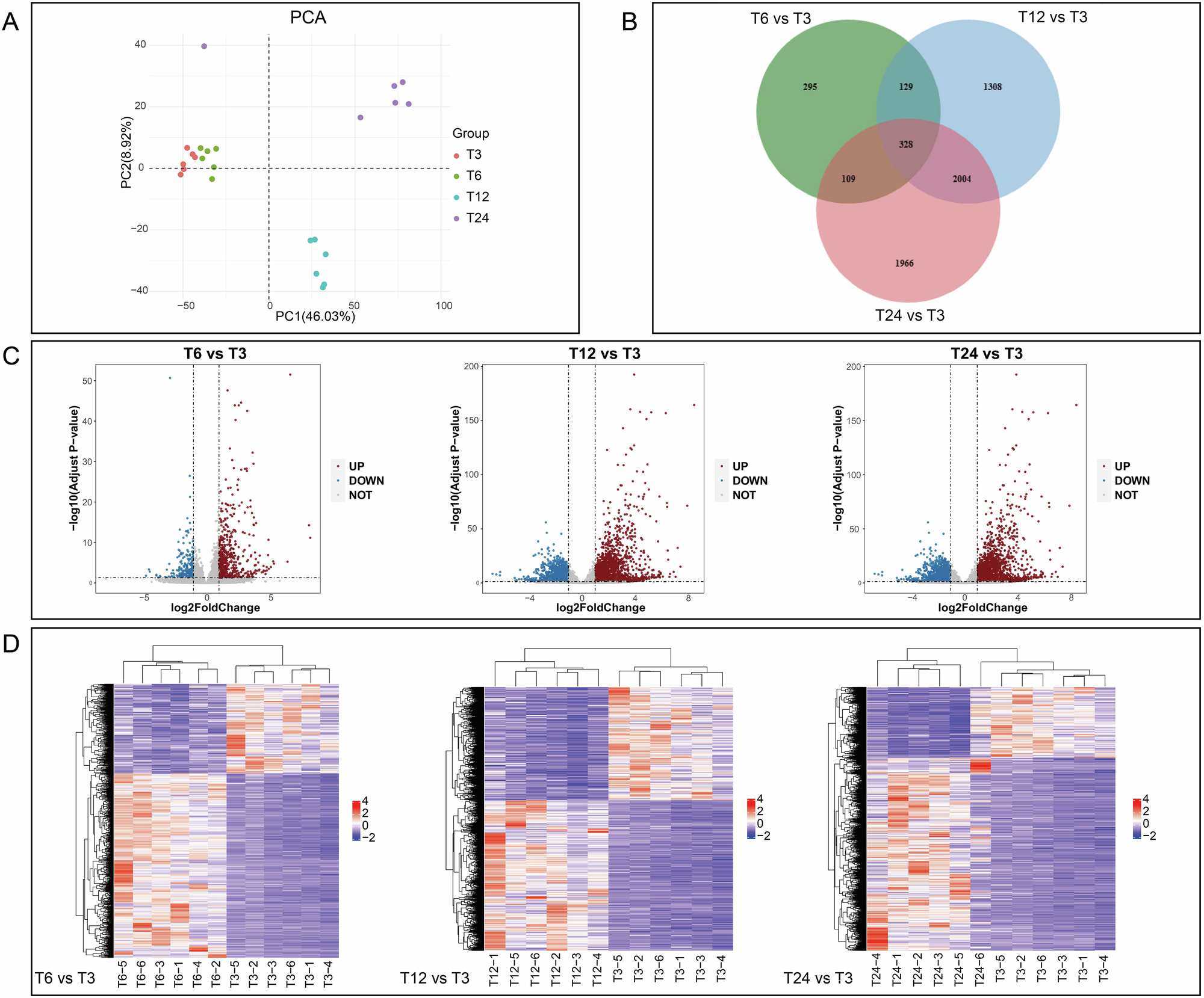
Fig. 3: Screening of DEGs in the muscle of silver carp during transportation.

A PCA analysis. B Venn diagrams. C Volcano plot. D Heat maps. T3, T6, T12, and T24 represent samples under transportation for 3, 6, 12, and 24 h.

A PCA analysis. B Venn diagrams. C Volcano plot. D Heat maps. T3, T6, T12, and T24 represent samples under transportation for 3, 6, 12, and 24 h.