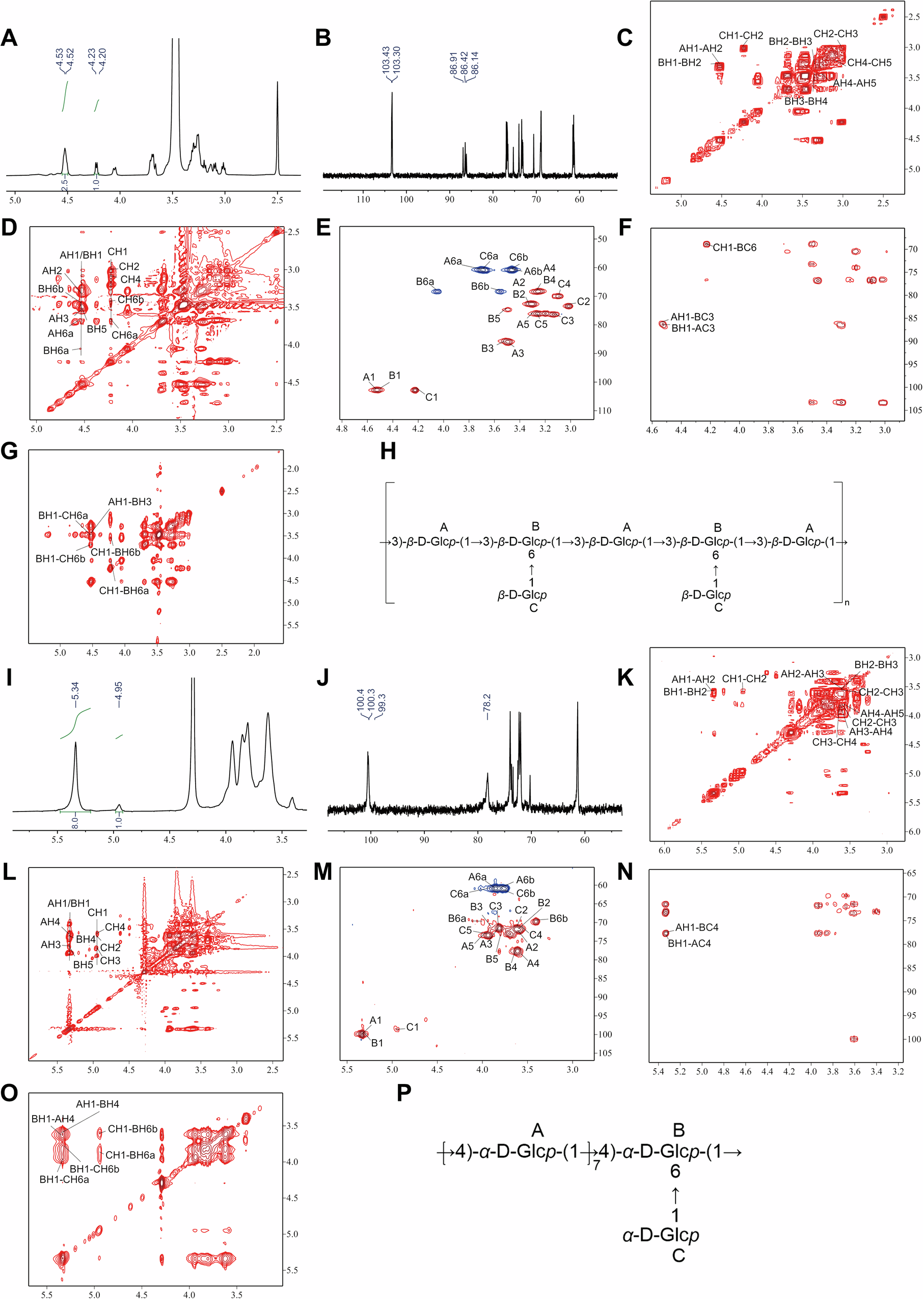
Fig. 2: NMR spectra of LEP20 and LEP50.

NMR spectra of LEP20 (A–G) and LEP50 (I–O) acquired at 70 °C, including.1H NMR (A, I), 13C NMR (B, J), COZY (C, K), TOCSY (D, L), HSQC (E, M), HMBC (F, N), NOESY (G, O), and the structural repeating units of the LEP20 (H) and LEP50 (P).