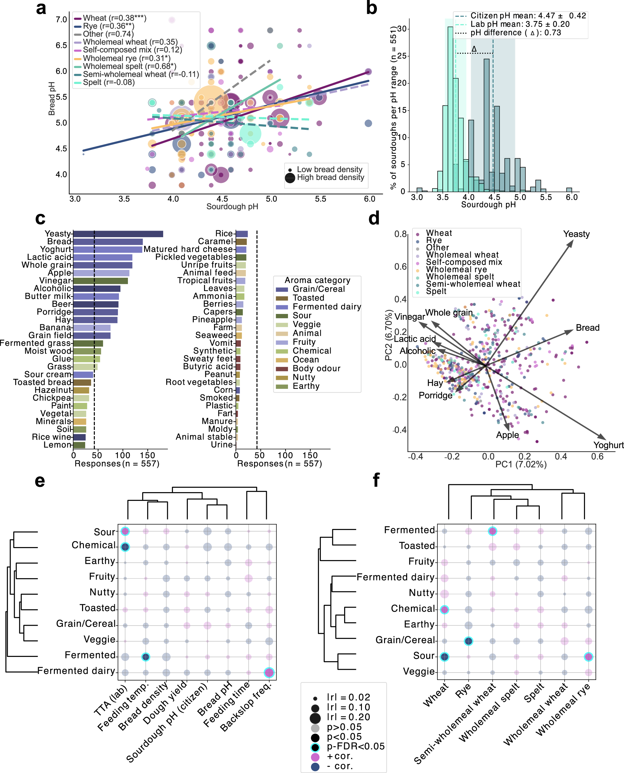
Fig. 5: Citizens’ contributions to sourdough characterisation and sensory profiling.

a Correlation between sourdough and bread pH values, grouped by flour type used for feeding the sourdoughs; bubble size reflects bread density; significant Pearson correlations indicated (*p < 0.05, **p < 0.01, ***p < 0.001). b Comparison of pH measured by citizens vs. laboratory measurements post-shipping under non-temperature-controlled conditions. c Reported sourdough odours ranked by frequency and coloured by flavour category (n = 557); average occurrence indicates mean frequency of sensory notes. d Principal Coordinates Analysis (PCoA) of Jaccard dissimilarity matrix for odours; top 10 aroma features contributing most to variance shown, coloured by sourdough flour type. Pearson correlations of aroma categories with feeding parameters and experimental measurements (e) and sourdough flour types (f); features and predictors hierarchically clustered by correlation direction.