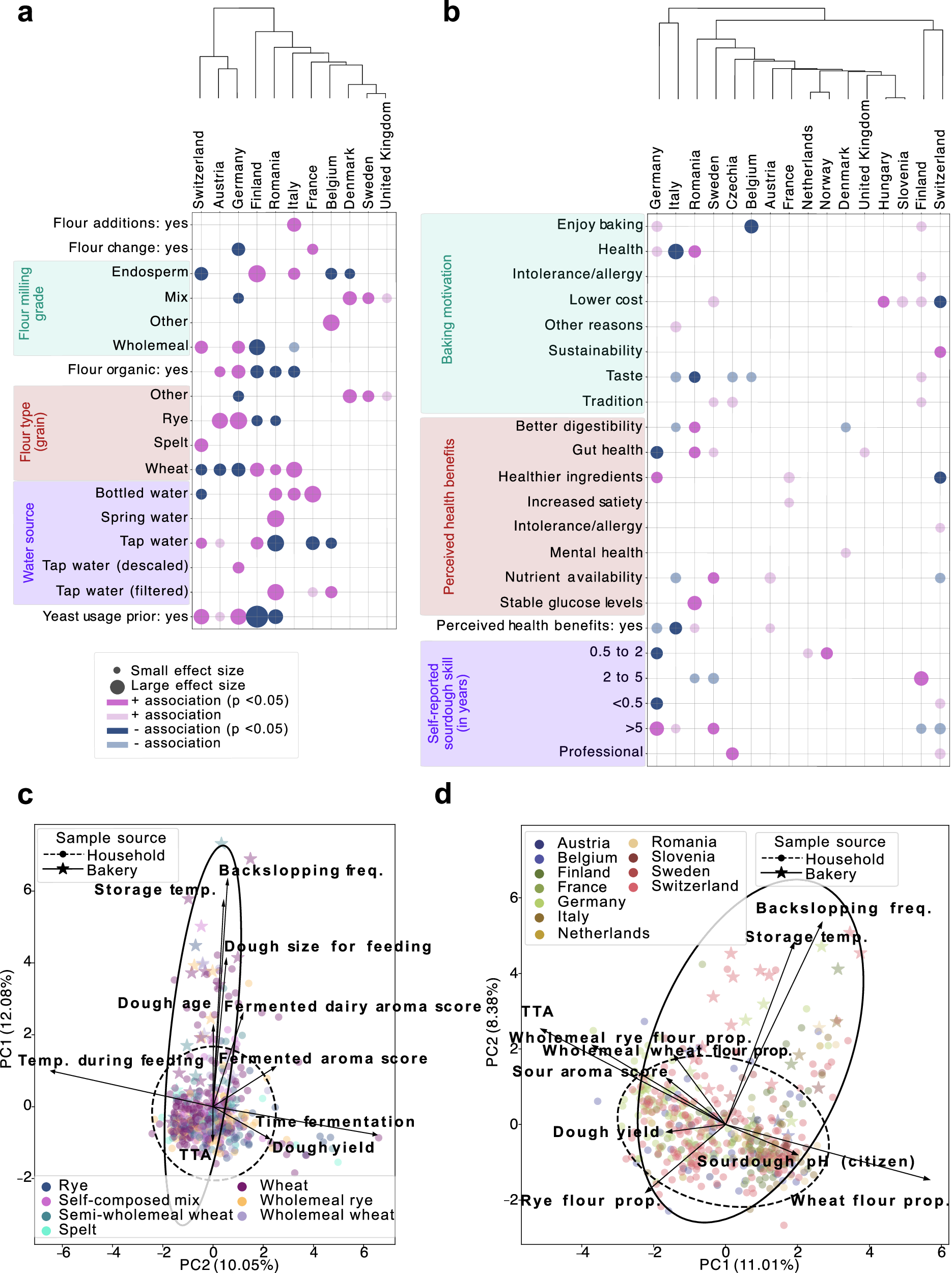
Fig. 7: Regional variation in sourdough ingredients, maintenance practices, and physicochemical characteristics among European citizen scientists.

a Bubble plot of significant Chi-square associations showing regional differences in ingredients and maintenance practices (e.g., non-flour additions, flour type changes, milling grade, organic use, grain base, water source, baker’s yeast). b Heatmap of baking motivations and perceived health benefits by country and self-reported skill level. a, b Only categories with at least one significant association are shown. Associations are colour-coded by enrichment direction and significance (BH-FDR p < 0.05: dark; uncorrected p < 0.05: light); bubble size reflects effect size (Cramér’s V). Countries are clustered by Cramér’s V profiles. c PCA of numeric metadata: feeding parameters, home experiment results, TTA, and latitude (excluding substrate). d PCA including feeding parameters, home results, lab TTA, and flour proportions (excluding geography). c, d Samples with missing values were excluded. Points are coloured by flour type or country; ellipses indicate 95% confidence intervals for household versus bakery sources. Groups with <5 samples were excluded.