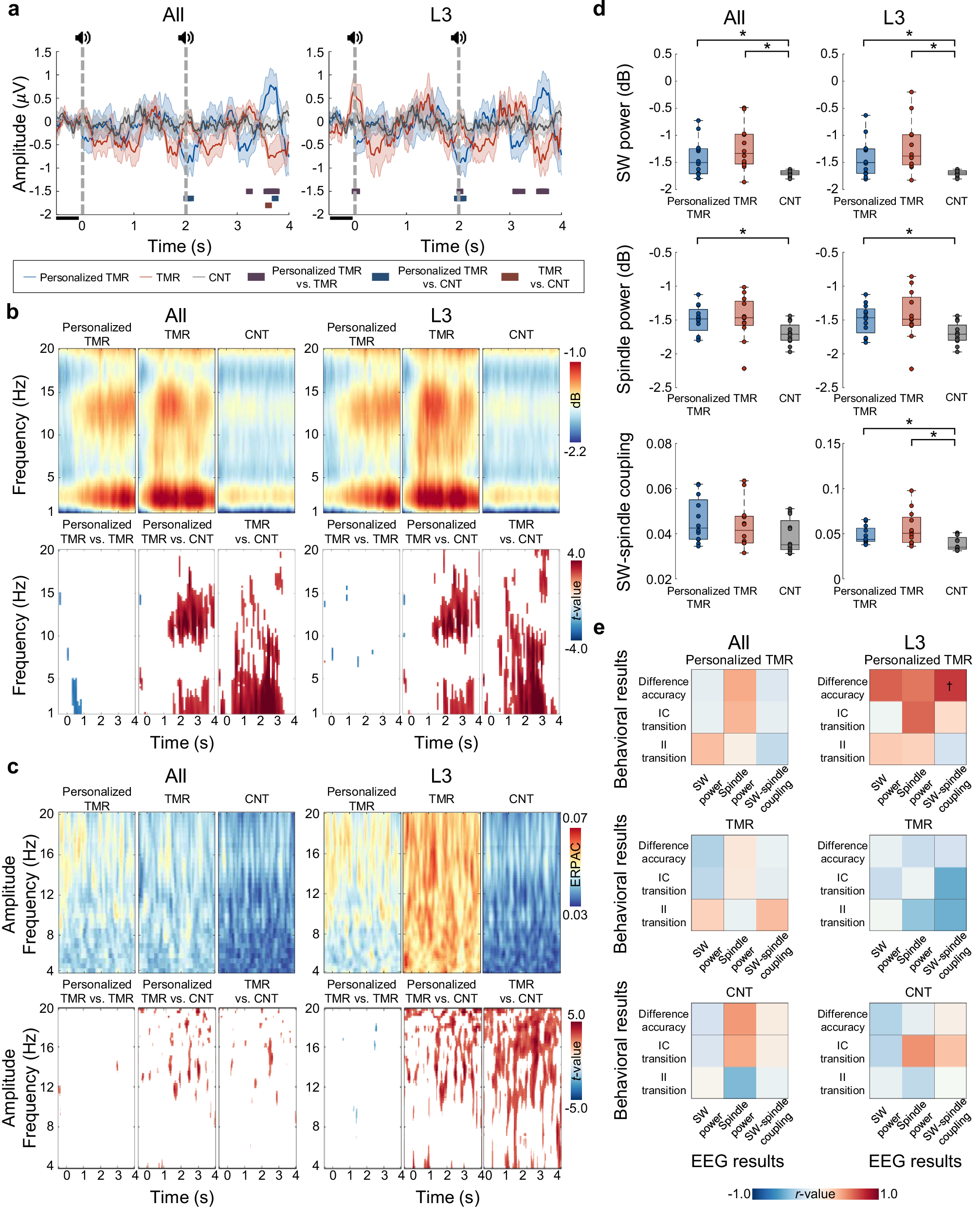
Fig. 4: Electrophysiological responses to auditory stimuli during sleep.

a Average event-related potentials (ERP) are displayed across all channels for the three groups in response to auditory cues. Each auditory cue consisted of a word pair presented sequentially within a 4-s window: the first word was delivered at stimulus onset (0 s), followed by the second word approximately 2 s later. The baseline period (-0.5 to 0 s) is indicated by a black bar, and stimulus onset is marked by a dashed line. Colored lines indicate group-specific ERP waveforms, and horizontal bars above the waveforms denote time intervals showing significant group differences. b Time-frequency representations are averaged across channels, with the top row displaying group-level spectral responses and the bottom row highlighting significant intergroup differences. c Event-related phase-amplitude coupling results illustrate slow wave (SW)-spindle coupling, with the top row presenting group results and the bottom row indicating significant differences. d Comparisons of SW power, spindle power, and SW-spindle coupling across groups reveal significant differences; significant findings from two-sample t-tests with Bonferroni correction (p < 0.05) are marked with asterisks. e Pearson’s correlations between behavioral and EEG results indicate significant interactions, marked with a dagger (p < 0.05, FDR correction).