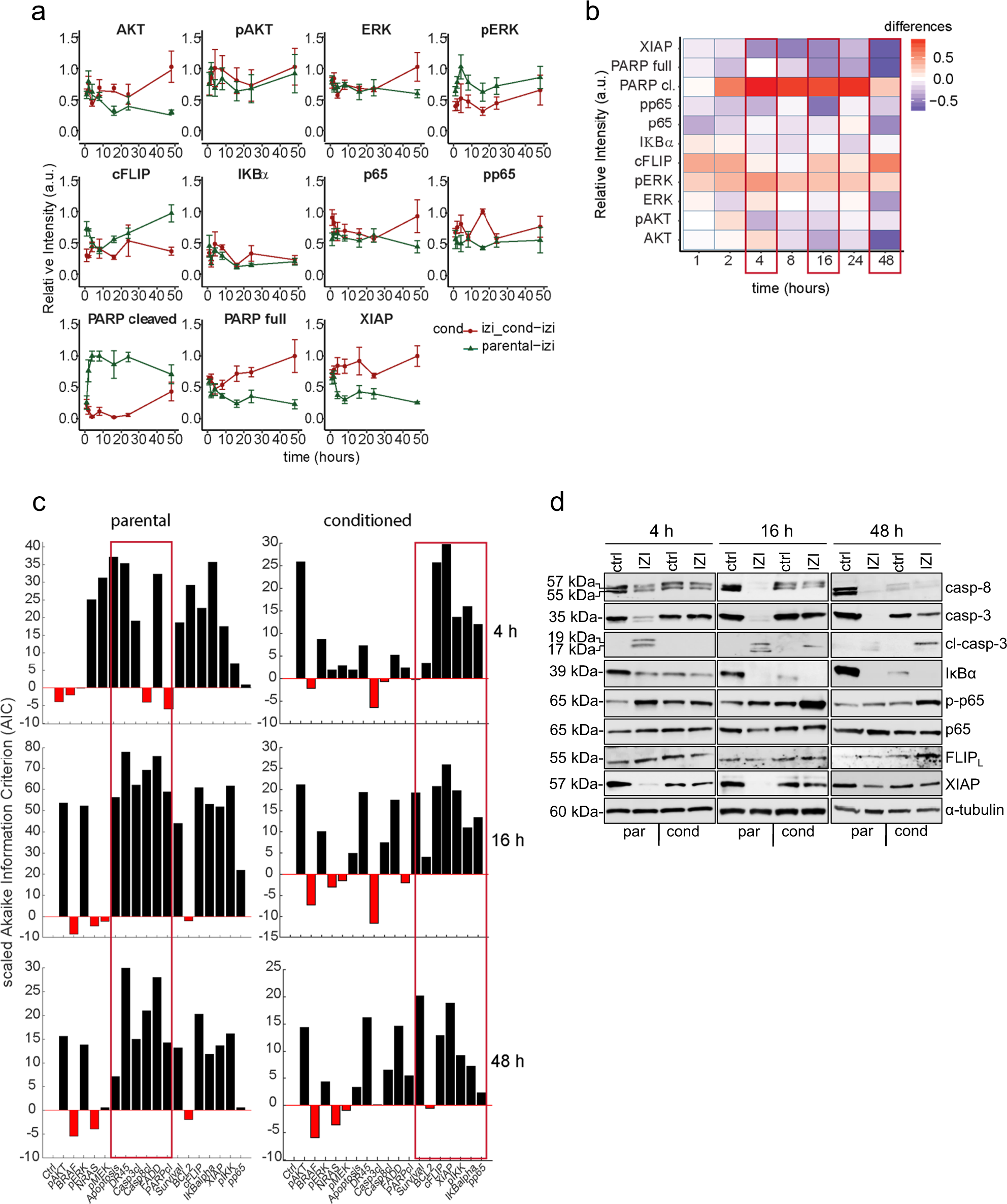
Fig. 3

Accurate modelling requires apoptotic proteins in parental but mostly NFκB-driven anti-apoptotic proteins in conditioned cells. a The expression pattern of AKT, ERK, FLIP, XIAP, IκBα, NFκB(p65), and PARP proteins were analysed by quantitative immunoblotting in whole-cell lysates of parental and IZI1551-conditioned A375 cells stimulated with IZI1551 (50 ng/ml) for 1, 2, 4, 8, 16, 24, and 48 h. The corresponding protein values were normalized between 0 and 1. Error bars represent the SEM with n = 5. b Heatmap representing the time-dependent differences between protein expression in parental and IZI1551-conditioned A375 cells. c Systematic in silico knock-out analysis of each individual protein at 4, 16, and 48 h. The Akaike Information Criterion (AIC) for the reference model is scaled to 0. Parameters playing an important role in the optimization are displayed in black (parameter > 0). Parameters having no effect on the model optimization are displayed in red (parameter < 0). d Parental and IZI1551-conditioned A375 cells were treated with IZI1551 (50 ng/ml). After 4, 16, and 48 h the status of caspase-8, caspase-3, IκBα, p-p65(S536), p65, FLIPL, and XIAP was determined by Western-blot analysis. GAPDH served as loading control. One out of five independently performed experiments is shown