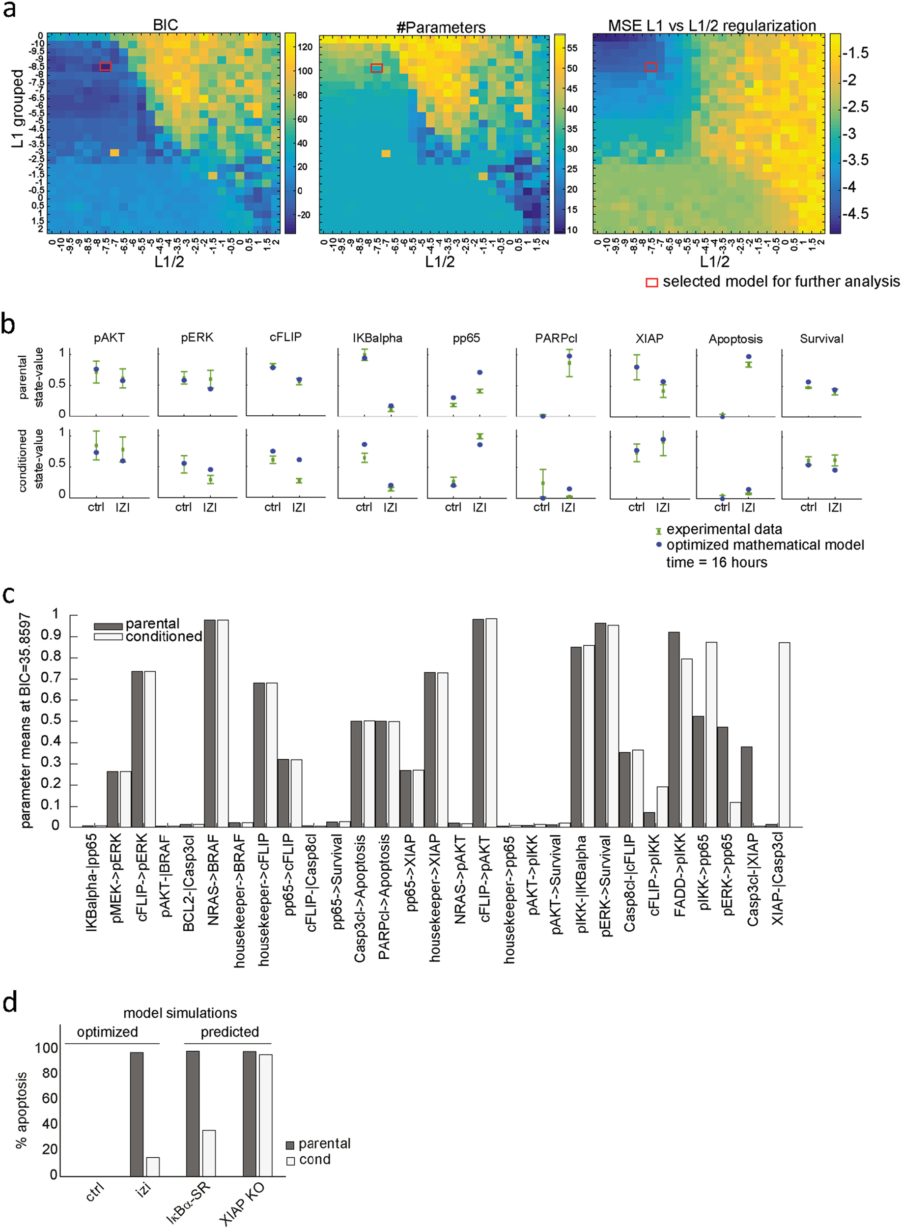
Fig. 4

Model analysis predicts that dysregulated XIAP and IκBα drive IZI1551 resistance in melanoma. a Combined optimization of the grouped L1 and L1/2 regularization algorithms. BIC: The Bayesian Information Criterion (BIC) was used to obtain the best model structure. #Parameters: The number of non-null parameters for each model variant. MSE: Logarithm of the mean squared error indicating the quality of the fit compared to the experimental data. X-axis (left to right): increasing the L1/2 regularization. Y-axis (top to bottom): increasing the L1 grouped regularization. Tiles: blue the smallest (best) and yellow the largest (worst) values for the BIC, #Parameters and the MSE L1 vs L1/2 regularization. The red box indicates the model with the best BIC. b Comparison of the simulated node activity obtained in the optimal model and the protein quantification for the parental and IZI1551-conditioned A375 cells. Blue dots represent the simulated node activity; green dots the average of five measurements with standard error of the mean. c Optimal parameter values for both cell lines. The parameters are sorted from the lowest (left) to the highest (right) difference in parameter values between cell lines. d Model predictions based on the optimized mathematical model simulating the effect of the IκBα super repressor (IκBα-SR) and XIAP knock-out (XIAP KO) on % apoptosis being induced upon IZI1551 treatment of parental and IZI1551-conditioned A375 cells