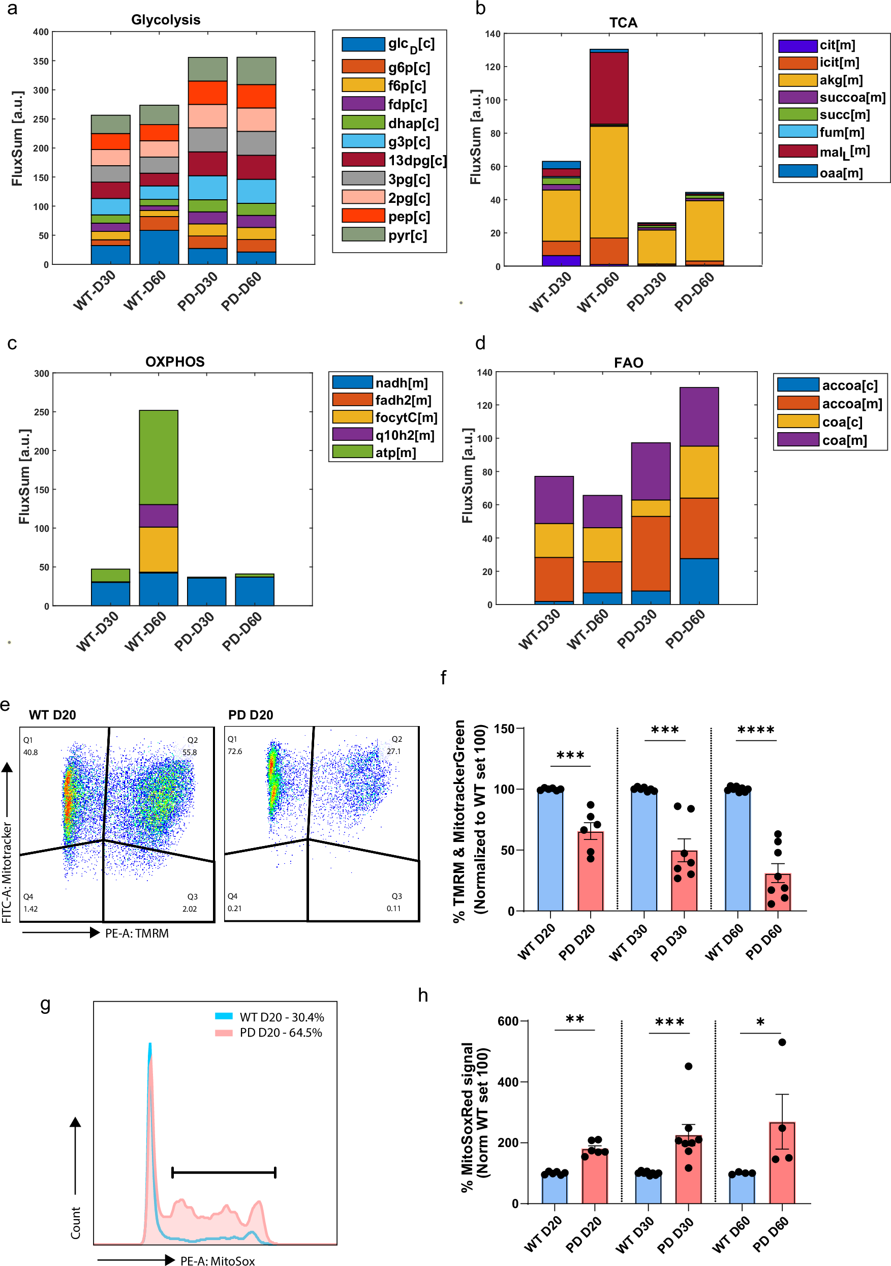
Fig. 5: Multi-cell population modeling predicts differential activities of core metabolic pathways in WT vs PD conditions.

a–d Metabolic activities are estimated by calculating the FluxSum (in [a.u.]) per metabolite across all cells of the organoid (sum of incoming metabolic fluxes in FBA solution) and are shown as bar plots of key metabolites per metabolic pathway (complete metabolite names corresponding to abbreviations are summarized at Supplementary Table S5). [c]-cytoplasm; [m]-mitochondria. e Dual Fluorescence scatter plots representing mitochondria (Q1&2) with intact membrane potential (Q2) in 20 day old organoids; WT (left) & PD (right). f The graph bar represents the percentage of mitochondria with intact membrane potential over time. n = 6 to 8 from at least 3 independent derivations. Statistical significance was tested with the Wilcoxon rank sum test. Significance represented with ***p < 0.001; ****p < 0.0001. g Representative histogram of MitoSox Red positive cells in 20 day old WT (blue) and PD (red) organoids. h The Graph bar represents the percentage of events with elevated mitochondrial ROS over time. n = 4 to 8 from at least 3 independent derivations. Statistical significance was tested with the Wilcoxon rank sum test. Significance represented with *p < 0.05; **p < 0.01; ***p < 0.001.