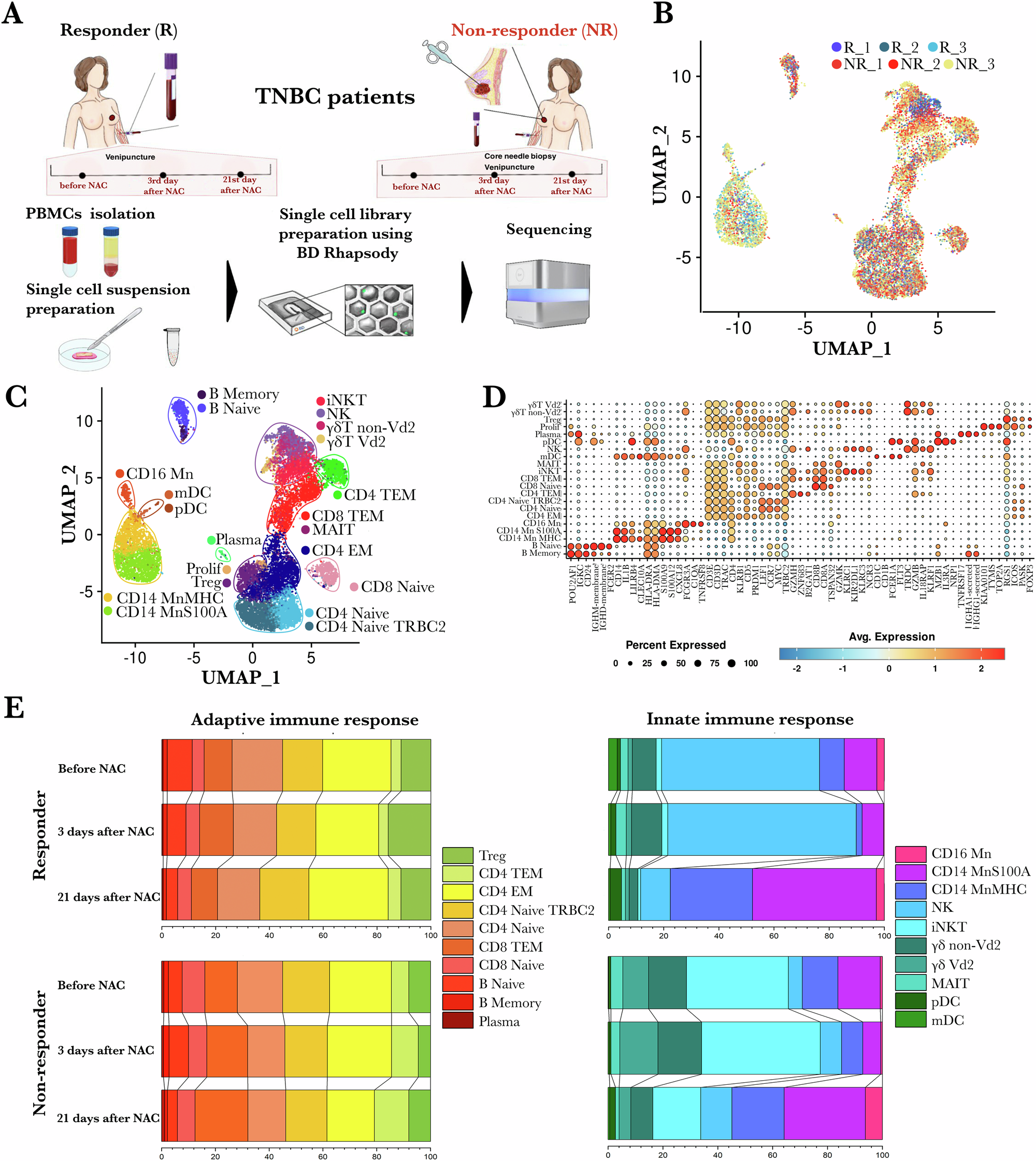
Fig. 1: ScRNA-seq profiling of peripheral immune response induced by NAC in TNBC patients.

A Schematic overview of the experimental design. B ScRNA-seq data integration via Harmony tool. Cells were colored according to their samples. C UMAP visualization of 6473 PBMCs grouped into 21 immune populations. D DotPlot of expression patterns across cell populations. The Y axis display the populations. The expression-related color depicts the average expression level, and the dot size depicts the percentage of cells expressing the genes across the population. E Histogram indicating the proportion of PBMCs of responder and non-responder patients. F Histogram indicating the proportion of PBMCs in both TNBC patients at three time points: before NAC and on days 3 and 21 after the 1st NAC course. TNBC triple negative breast cancer, PBMCs peripheral blood mononuclear cells, NAC neoadjuvant chemotherapy, NR_1 non-responder before NAC, NR_2 non-responder on days 3 after NAC NR_3, non-responder on days 21 after NAC, R_1 responder before NAC, R_2 responder on days 3 after NAC, R_3 responder on days 21 after NAC, Prolif proliferative T cells, Plasma plasma cells, Tregs regulatory T cells, MAIT mucosal-associated invariant T cells.