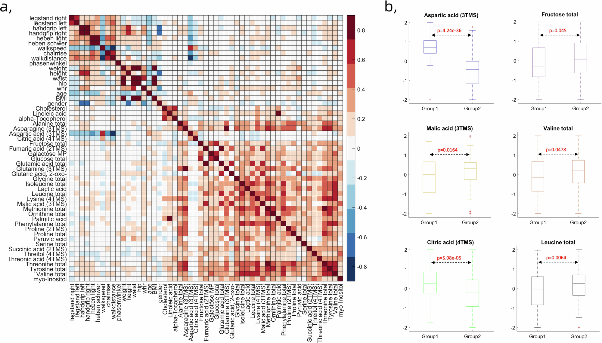
Fig. 5: Statistic results between the two groups.

a Heatmap of the Pearson correlation matrix between the measured physical data and metabolomics data and b metabolites’ concentrations comparison between two groups.

a Heatmap of the Pearson correlation matrix between the measured physical data and metabolomics data and b metabolites’ concentrations comparison between two groups.