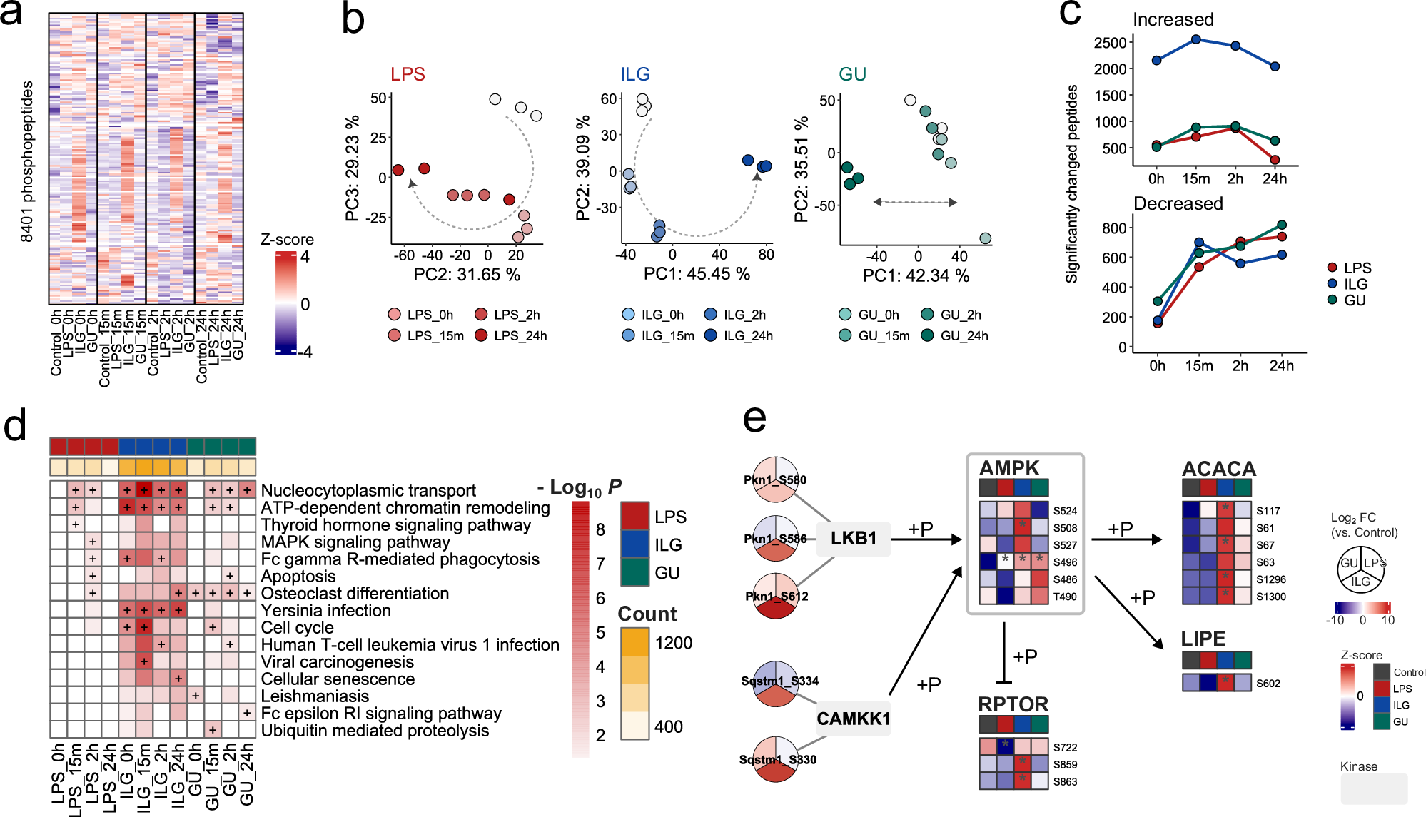
Fig. 4: Investigating unique phosphoproteome alterations in ILG- and GU-treated RAW264.7 cells.

a Heatmap analysis using the z-scaled table of 8401 phosphopeptides. Intensites were normalized by log2 transformation, and missing values were imputed from normal distribution using Perseus software. b PCA score plots showing time-dependent changes in the LPS, ILG, and GU groups. c Numbers of significantly changed phosphopeptides compared to control at each time point. P values were calculated using the Tukey’s HSD test (two-sided), and phosphopeptides with an absolute log2 fold-change greater than 1 compared to the control were defined as significantly altered phosphopeptides. d GSEA using significantly upregulated phosphopeptides. Enrichment analysis was performed based on KEGG pathways using the clusterProfiler package. P-value was calculated using Fisher’s exact test and adjusted using the Benjamini-Hachberg method. The yellow color scale represents the number of phosphopeptides that showed a significant increase compared to the control at the corresponding time point. Pathway terms that ranked within the top 5 in each group are indicated by a “+” label. e Phosphoproteome and predicted kinase profiles focusing on the AMPK signaling pathway 15 min after LPS stimulation. The responsible kinase was predicted using PhosphoSitePlus based on the amino acid sequence surrounding the phosphorylation site and is indicated by a square node. The pie chart and the heatmap show fold changes against control and z-score values of phosphopeptides, respectively. P values were calculated using Tukey’s HSD test (two-sided) and labeled if p < 0.05 compared to the control group at the corresponding time point.