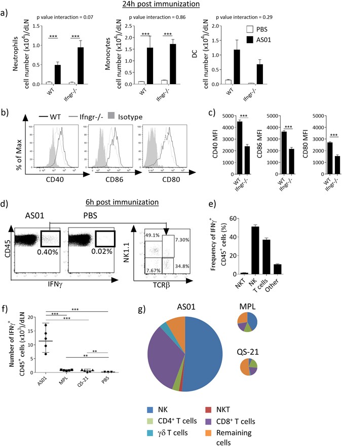
Fig. 4

IFNγ is required for the recruitment and activation of APCs in the dLN after immunization with an AS01-adjuvanted vaccine. WT or Ifngr−/− mice were immunized with AS01 + HBs (HBs = 100 µg/ml, 2 × 50 µl/injection i.m.). Twenty-four hours after immunization, dLNs were collected and innate immune populations were evaluated by FACS. a Numbers of neutrophils (CD45+CD11b+Ly6GHi), monocytes (CD45+CD11b+Ly6CHi) and DCs (CD45+CD11c+MHCIIHi) (N = 4 for PBS injected and 5 for AS01 injected, 1 representative out of 2 independent experiments is shown). b, c Mean Fluorescence Intensity (MFI) for indicated maturation markers on DCs. b Representative FACS histograms. c Quantification. (N = 5, 1 representative plot is shown). d–g C57BL/6 mice were immunized with AS01 + HBs as above. Six hours later, dLNs were collected and the frequency and identity of IFNγ producing cells was assessed by ICS. d Representative FACS plots of all live cells showing IFNγ+ CD45+ cells and their identity. One representative out of four independent experiments is shown. e Distribution of IFNγ+ cells among different cell population. f C57BL/6 mice were immunized with AS01 or its components (AS01 = MPL + QS-21 MPL = 100 μg/ml, QS-21 = 100 μg/ml, 2 × 10 μl injections, i.m.). After 6 h, dLNs were collected and IFNγ+ production assessed by ICS. g Pie charts showing the distribution of IFNγ+ cells among different cell types depending on immunostimulant used. The area of the chart is proportional to the number of IFNγ+ cells for each condition (1 out of 2 independent experiments is shown). Bar graphs show mean ± SEM. Data were analyzed by one-way or two-way ANOVA followed by Bonferroni post hoc test to compare all groups or by unpaired Student's t-test, as appropriate