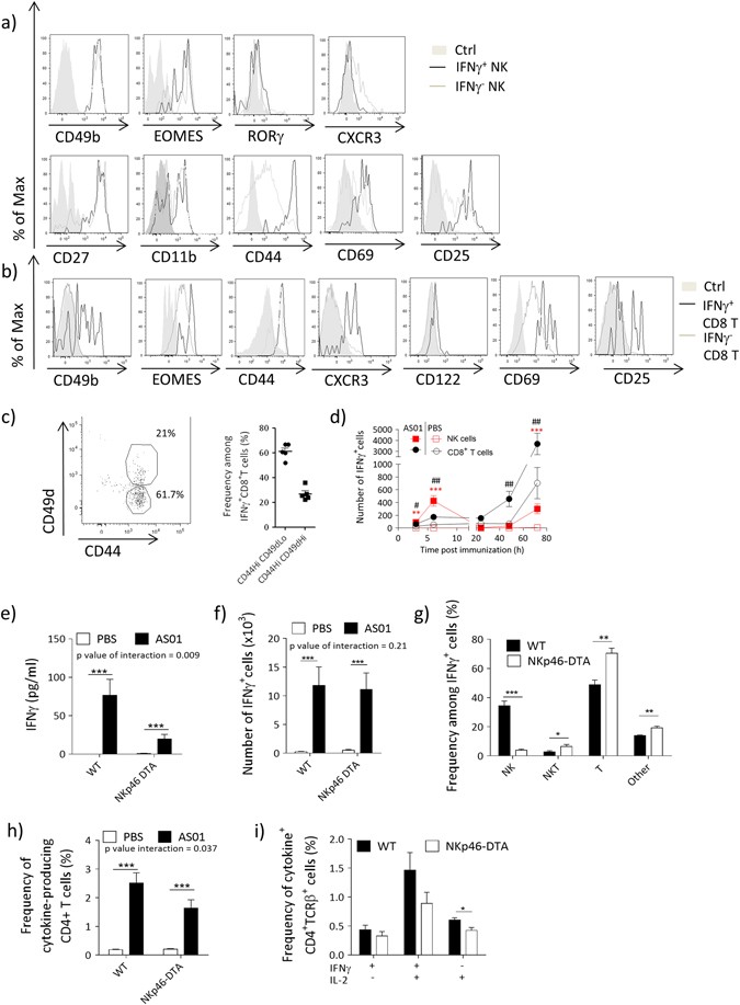
Fig. 5

Characterization of IFNγ+ cells in the dLN. a–c C57BL/6 mice were immunized with AS01 + HBs (HBs = 100 μg/ml, 2 × 50 μl/injection i.m.). Six hours later, dLN were collected and the characteristics of IFNγ-producing cells were assessed by FACS. a Phenotype of IFNγ+ NK cells. b, c Phenotype of IFNγ+ CD8+ T cells. d C57BL/6 mice were treated as in a and the accumulation of IFNγ+ NK and IFNγ+ CD8+ T cells in the dLN at indicated time points was assessed (n = 4–8 from 1 of 2 independent experiments). Level of significance is indicated by * for NK cells and # for CD8+ T cells. e–g NKp46(iCre)-ROSA-stopflox-DTA (NKp46-DTA) or WT mice were immunized with AS01 + HBs/OVA (HBs 80 μg/ml, OVA 20 μg/ml, 2 × 25 μl/injection i.m.) and euthanized 6 h after immunization. e IFNγ levels in the serum. f-g dLN cell suspension was restimulated ex vivo and analyzed by ICS. f Number of IFNγ-producing cells in the dLN. g Contribution of different cell types to IFNγ+ cells. (N = 5/group). h–i NKp46-DTA or WT mice were immunized as in Fig. 3d. h Frequency of total cytokine-producing antigen-specific CD4+ T cells. i Frequency of antigen-specific CD4+ T cells by cytokine expression (N = 9/group). Bar charts show mean ± SEM. Data were analyzed by one-way or two-way ANOVA followed by Bonferroni post hoc test to compare all groups or by unpaired Student's t-test, as appropriate