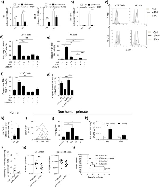
Fig. 6

Innate IFNγ production is mediated by SSM-derived IL-18, in combination with IL-12. a, b C57BL/6 were treated with 20 μl of clodronate liposomes or control liposomes i.m. Six days later, mice were immunized with AS01 + HBs (HBs 100 μg/ml, 2 × 10 μl/injection i.m.). Six hours after immunization, dLNs were collected and analyzed by FACS. a Effect of subcapsular sinus macrophages depletion on NK (left) and CD8+ T cells (right). b Number of IFNγ+ CD45+ cells. c WT mice were immunized with AS01 + PBS or HBs (HBs 100 μg/ml, 2 × 50 μl/injection i.m.). dLNs were collected 6 h after immunization and IL-18R expression was assessed by FACS. Top panels show the expression of IL-18R on CD8+ T cells or NK cells after immunization. The bottom panel shows IL-18R expression on IFNγ- or IFNγ+ populations. d–f C57BL/6 WT or Il18−/− mice were treated with αIL-12p40 (C17.8, 0.5 mg, i.p.) and immunized the next day with AS01 + HBs. dLNs were collected 6 h after immunization. The accumulation and frequency of IFNγ-producing cells was evaluated by ICS. d Frequency of CD45+ IFNγ+ cells. e Frequency of IFNγ+ NK cells. f Frequency of IFNγ+CD8+ T cells. (N = 4–20, data from 2 pooled independent experiments are shown). g C57BL/6 WT or Il18−/− mice were treated with αIL-12p40 (C17.8, 0.5 mg, i.p.) and immunized the next day with AS01 + HBs/OVA (HBs 80 μg/ml, OVA 20 μg/ml, 2 × 50 μl/injection i.m.). Mice were immunized twice at 14 days intervals. On Day 21, spleens were collected and frequency of total cytokine-producing antigen-specific CD4+ T cells were anlysed by ICS (n = 8, 2 pooled experiments are shown). h Healthy individuals were immunized with RTS,S/AS01 (per 0.5 ml dose: 50 μg of RTS,S, AS01 = 50 μg of MPL and 50 μg of QS-21, i.m.). The concentration of IFNγ in the serum was evaluated by ELISA. Data show fold increase in the levels of IFNγ in the serum before immunization (pre) or 24 h after injection (N = 33). i–k Chinese rhesus macaques were immunized i.m. with AS01 (2 × 250 μl) + VZV glycoprotein E (25 μg) (i, j) or HIV recombinant protein F4 (10 μg) (k). Cytokine levels were analyzed by multiplex bead assay and ICS. i Levels of IFNγ in the serum at indicated time points. j Levels of IFNγ in the dLN at indicated time points. k Frequency of IFNγ-producing cells in draining and non-draining lymph node 24 h after immunization. For sera N = 7, for dLN N = 2–4, for ICS N = 3–6. l–n Mice were immunized with RTS,S/AS01 as in Figure 3D (1 × 50 μl, i.m.). Two days before immunization and on the day of immunization, mice were administered 100 μl of α-AGM1 Ab or control rabbit polyclonal serum. l On Day 21, spleens were collected and splenocytes were restimulated with a pool of peptide spanning the length of CSP and frequency of total cytokine-producing antigen-specific CD4+ T cells were analyzed by ICS. m IgG titers against full length or the NANP repeated reagions of CSP. n. Two weeks after the last immunization, mice were infected with 3000 transgenic Plasmodium berghei sporozoites expressing Plasmodium falciparum CSP. Mice were monitored daily and considered infected after showing parasitemia by blood smear for 2 consecutive days. Kaplan–Meyer survival curves are shown (N = 10/group). All graphs show mean ± SEM. Data were analyzed by one-way or two-way ANOVA followed by Bonferroni post hoc test, by Student's t-test or by paired Student's t-test, as appropriate. *p<0.05, **p < 0.01, ***p < 0.001. All charts show mean ± SEM