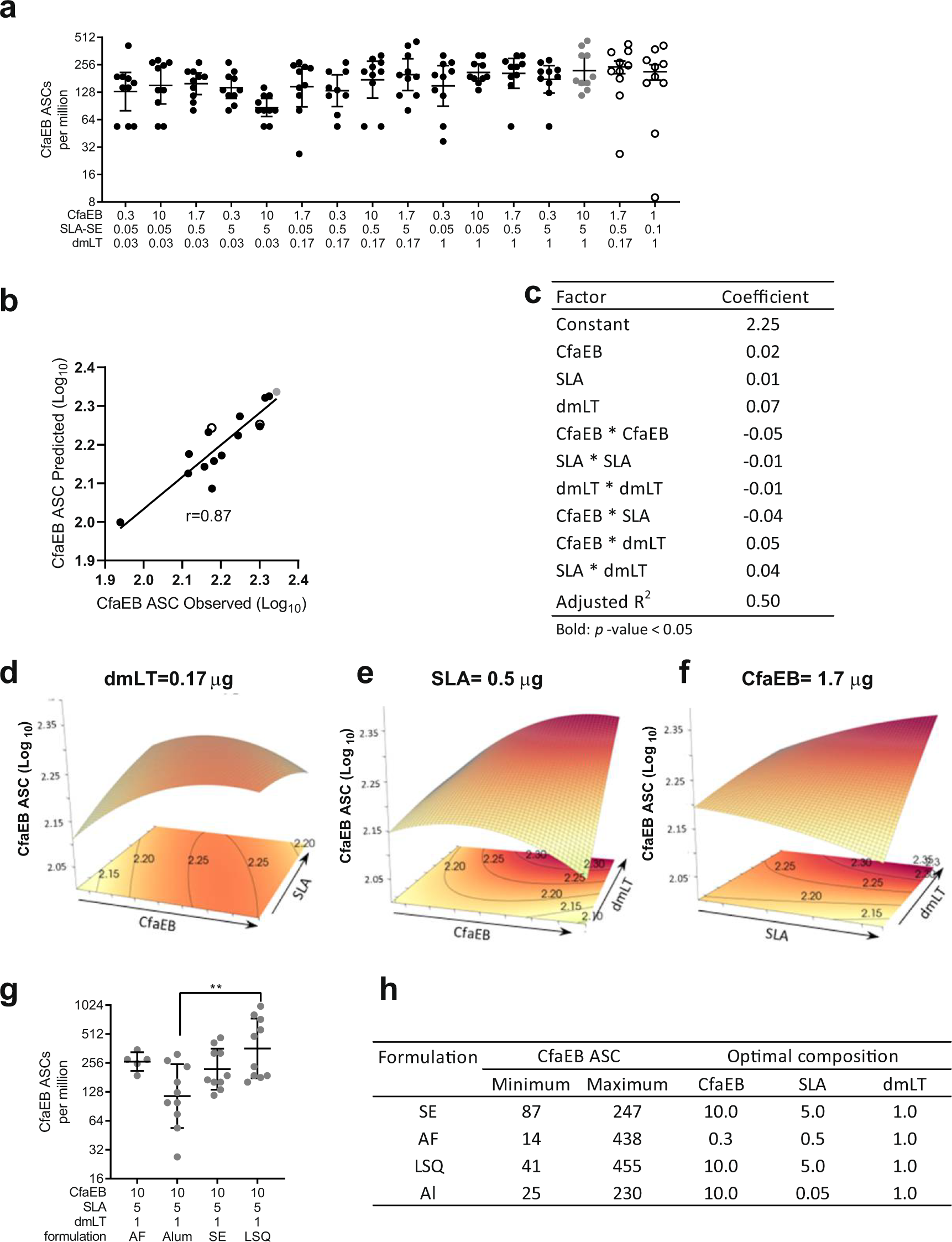
Fig. 4: Day 35 bone-marrow resident CfaEB-specific antibody-secreting plasma cells.

BALB/c mice (n = 10 per group in two separate experiments) were immunized via IM injection with CfaEB, dmLT, and SLA formulated in SE. Bone marrow was isolated from both rear femurs on Day 35 and red blood cells were immediately lysed. a Cells were stimulated with CfaEB and assessed for secretion of IgG by ELIspot. b The 14 point model based on the black and grey points accurately predicts the CfaEB ASC titres observed for the two test points indicated by open circles. The non-parametric Spearman correlation coefficient r is shown. c A 10 component model was fitted to the 16 observed data points incorporating main, curvature and pairwise interaction effects. Surface responses are shown as a function of d CfaEB vs. SLA at 0.17 µg dmLT, e CfaEB vs. dmLT at 0.5 µg SLA, f SLA vs. dmLT at 1.7 µg CfaEB. g CfaEB ASC titres were determined as in a for animals immunized with the LSQ, AF or Al formulations and the titres for the maximal dose vaccines for each formulation are shown. h The observed range of dmLT IgG responses and dose composition (µg) for each optimal vaccine composition are shown by formulation. Grey data points indicate the maximal dose vaccine composition. Open circles indicate the two test vaccine compositions. Lines represent geometric means and whiskers indicate the 95% confidence intervals. Statistical analysis was performed with Student’s T test, or one-way ANOVA with Tukey’s multiple comparisons post-test (two-sided). **p < 0.01.