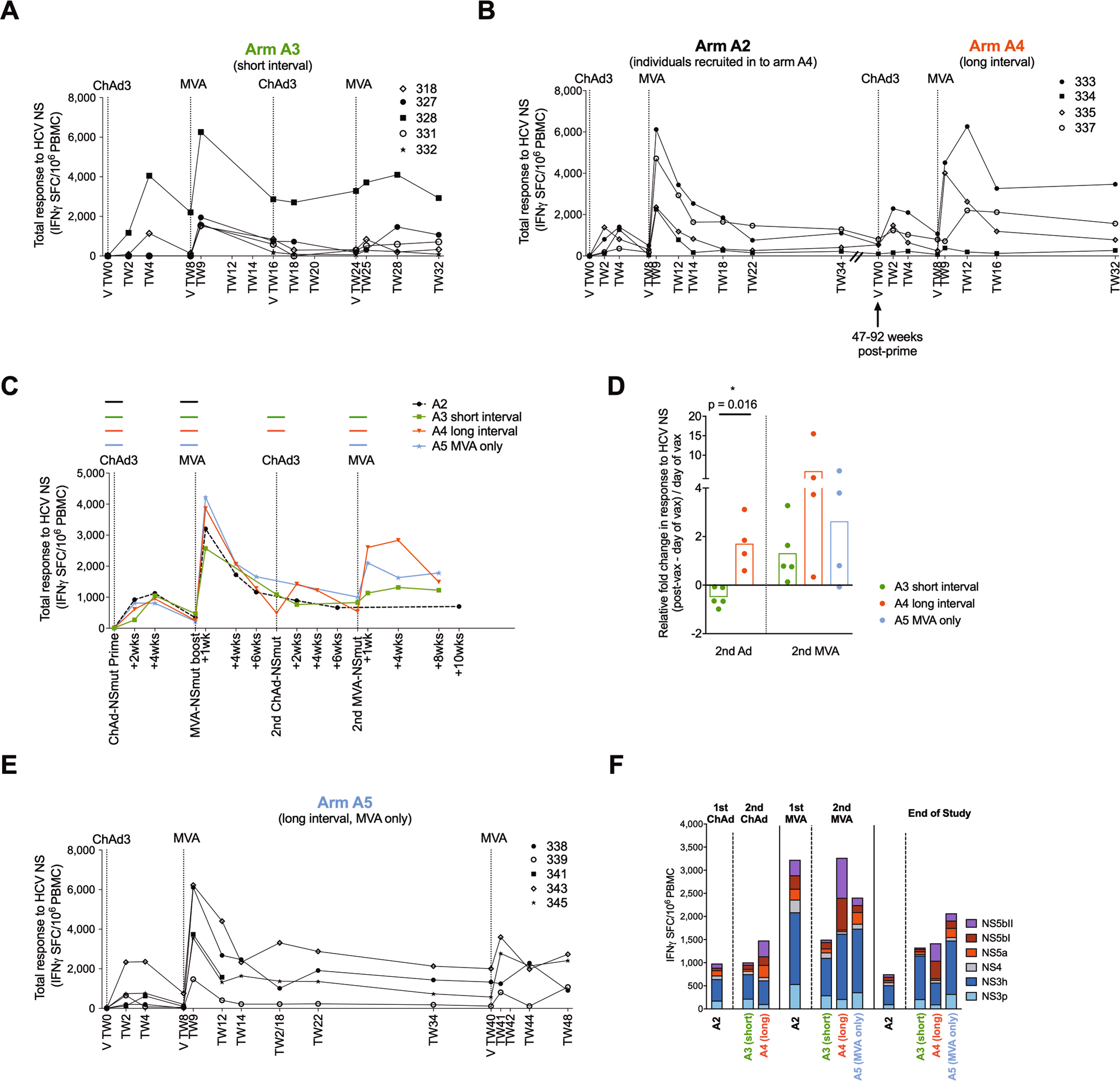
Fig. 2: HCV-specific T cell responses are expanded by reboosting after a long interval with a second round of ChAd3-NSmut and MVA-NSmut or with MVA-NSmut alone.

a–c The total ex vivo T cell response to the non-structural (NS) region of HCV encoded within the vaccine is shown over time (IFNγ ELISpot; spot forming cells per 106 PBMC; calculated by summing the responses to positive peptide pools corrected for background; materials and methods). Individual healthy volunteers are shown for arms A3 (a), arm A2/A4 (b) and overlaid group means (c). Colored horizontal lines above the graph indicate when a vaccine was given. d Fold change in T cell response to HCV NS (post-vaccination response–pre-vaccination response/pre-vaccination response). Post-vaccination response was taken as +2 weeks for ChAd3, +1 week for MVA. Bars at group mean. e The total ex vivo T cell response to the NS region of HCV over time for individual volunteers for arm A5. a–c, e Vertical dashed lines indicate time of vaccination. chAd3, chimpanzee-derived adenovirus 3; MVA, modified vaccina Ankara. f The ex vivo T cell response to HCV by antigen at the peak of the T cell response post-vaccination and at the end of the study (2–4 weeks post-ChAd3-NSmut and 1–4 weeks post-MVA-NSmut for peak response and 14–40 weeks post vaccination for end of study; group mean per peptide pool by IFNγ ELISpot, n = 4–9; all pools background subtracted).