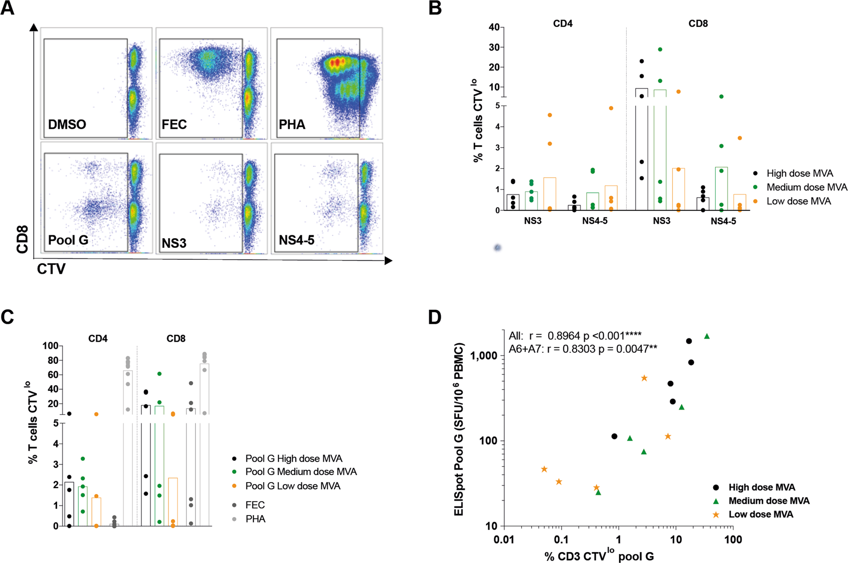
Fig. 8: Full and medium MVA-NSmut dose induced HCV-specific T cells with equivalent proliferative capacity.

a Example plots of CTV dilution against CD8+ (gated on lymphocytes/singlets/live/CD3+) for each stimulation (see Supplementary Fig. 4 for full gating strategy). b–d The percentage of CD4+ or CD8+ T cells that proliferated (CTVlo) over 5 days in response to stimulation with (b) peptides covering the NS region of HCV (NS3 or NS4-5), (c) with a single immunodominant pool covering part of NS3h (pool G), with immunodominant MHC-class I restricted peptides from Flu, EBV, and CMV (FEC) or PHA (phytohemagglutinin). PBMC isolated at the end of the study were stimulated (11–32 weeks post-MVA-NSmut boost vaccination). d The percentage of CD3+ T cells proliferating over 5 days in response to pool G was correlated with the T cell response to pool G by ELISpot at the same time point (end of study). b, c Kruskal–Wallis one-way Anova with Dunn’s correction between high, medium and low dose MVA groups for NS3, NS4-5 and pool G for CD4+ and CD8+ T cells, all non-significant. d Spearman r calculated for all data combined or for A6 and A7 data combined.