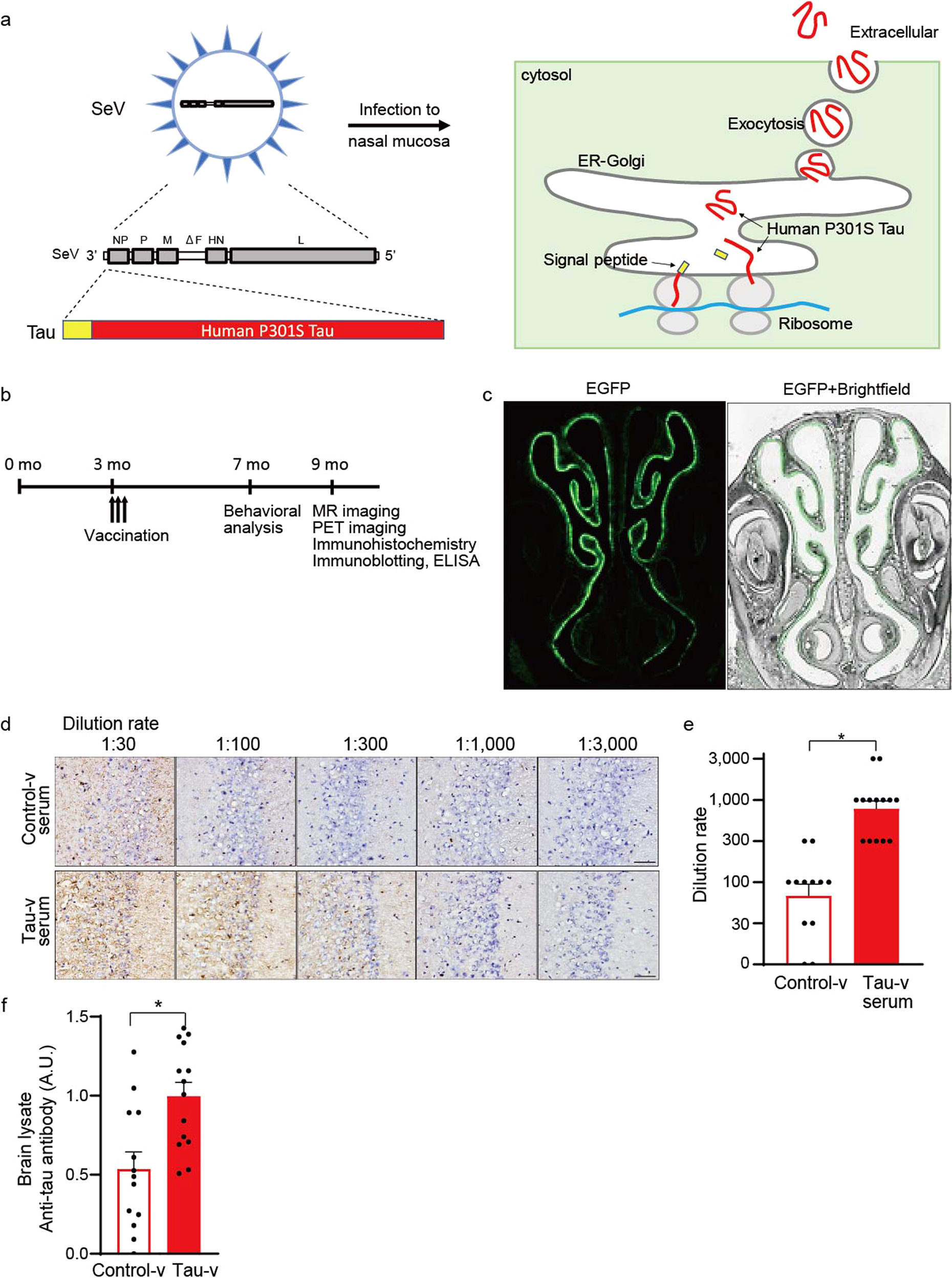
Fig. 1: Generation of nasal vaccine against tau.
From: Nasal vaccine delivery attenuates brain pathology and cognitive impairment in tauopathy model mice

a Schematic diagram of the nasal vaccination of immunogen protein using SeV vector. The vector encodes the signal peptide combined with human P301S mutant tau protein, and the vaccine is delivered to the extracellular space. b Time course of the experiments. c EGFP expression in the nasal mucosa of mice 1 week after the administration of SeV vector encoding EGFP. d Vaccine-enhanced generation of tissue tau-specific antibodies. Immunohistochemical detection of tissue tau with serum of FTLD-tau mice. Serum from tau-v-treated FTLD-tau mice reacted with putative intraneuronal tau deposits in the hippocampal CA3 sector of an untreated FTLD-tau mouse more potently than did control serum. Scale bars: 50 µm. e Quantification of tissue tau reactivity. Increased levels of tissue tau-reactive antibodies in tau-v-treated FTLD-tau mice were verified by quantitative ranking analysis of the dilution rate in immunolabeling. *p < 0.005 by t-test (control-v-treated FTLD-tau mice, n = 12; tau-v-treated FTLD-tau mice, n = 14). f Quantification of anti-human tau antibody detected in brain lysates. Brain lysates of mice treated with tau-v showed an increase in anti-human tau antibody compared with those of mice treated with control-v. *p < 0.005 by t-test (control-v-treated FTLD-tau mice, n = 13; tau-v-treated FTLD-tau mice, n = 14). All blots were derived from the same experiment and were processed in parallel.