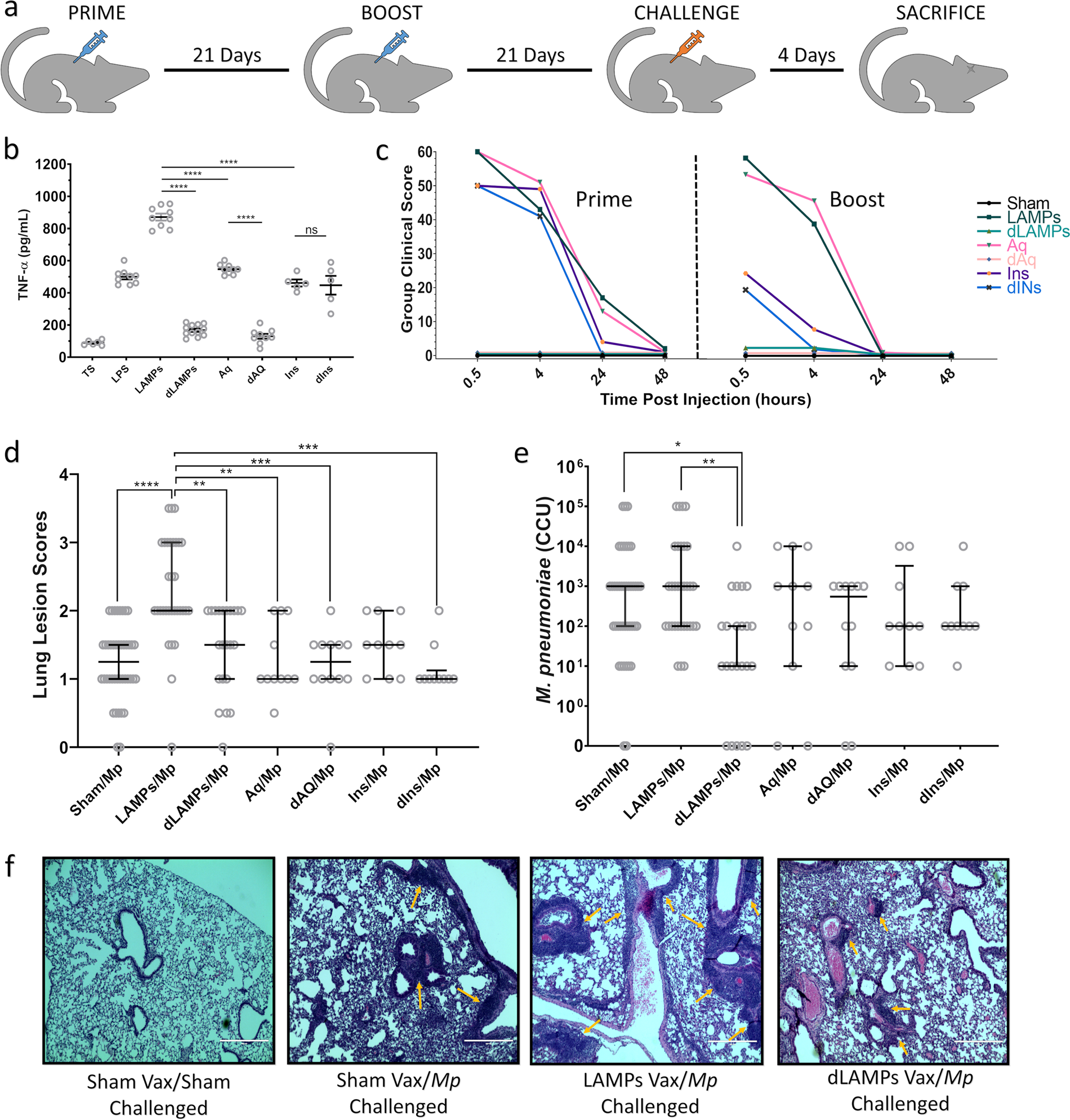
Fig. 2: Vaccination with native M. pneumoniae lipoproteins, but not delipidated lipoproteins induces vaccine-enhanced disease after challenge.

a Illustration of experimental timeline. b Supernatant TNF-α levels produced by murine J774A.1 macrophages stimulated by intact or lipase treated M. pneumoniae fractions. Each individual point represents an individual biological replicate. c Group clinical scores of mice showing clinical signs such as piloerection, hunching, nose bulge, orbital tightening and lethargy as a function of time after prime and boost injections. Group clinical scores were derived by adding +1 per sign displayed per animal. Data from one individual experiment with n = 12 animals per group. d Histopathological lung lesion scores and e bacterial loads recovered from vaccinated-then-challenged animals. Data for (d), and (e) are pooled from five independent experiments, with each point representing data from an individual animal. f Representative histopathological lung images of sham vaccinated/sham challenged animals (0), sham vaccinated/M. pneumoniae challenged animals (1.5), LAMPs vaccinated/M. pneumoniae challenged animals (3), and dLAMPs vaccinated/M. pneumoniae challenged animals (1.5). Arrows point to perivascular and peribronchiolar leukocytic infiltrates. Error bars indicate mean and standard error of the mean (SEM) for parametric data (b) and median and interquartile ranges (IQR) for non-parametric data (d, e) (*p < 0.05, **p < 0.01, ***p < 0.001, ****p < 0.0001).