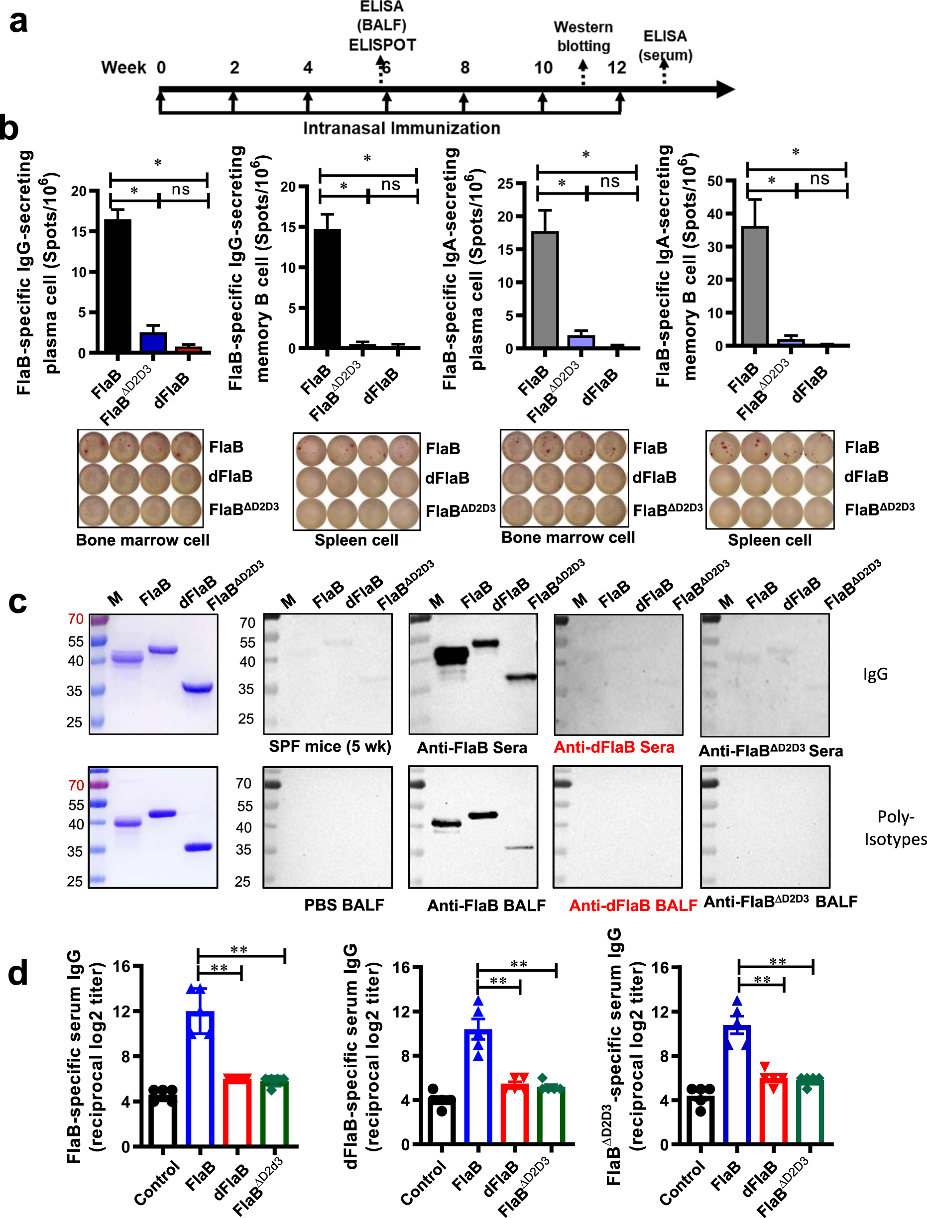
Fig. 3: Multiple immunization of dFlaB does not induce FlaB-specific Ab responses.
From: Deimmunization of flagellin for repeated administration as a vaccine adjuvant

a Experimental schedule of multiple immunization with FlaB, dFlaB or FlaBΔD2D3. Groups of BALB/c mice (n = 5) were intranasally immunized with phosphate buffered saline (PBS), 4 μg FlaB, 4 μg dFlaB and 2.84 μg FlaBΔD2D3 seven times in 2-week intervals, and FlaB-specific B cell responses were determined by enzyme-linked immune absorbent spot (ELISPOT) assay, Western blot analyses and enzyme-linked immunosorbent assay (ELISA). b FlaB-specific memory B and plasma cell responses induced by multiple immunization of 4 μg FlaB, 4 μg dFlaB and 2.84 μg FlaBΔD2D3 ELISPOT assay. Two weeks after the 3rd immunization, FlaB-specific IgG- and IgA-secreting plasma cells from bone morrow and IgG- and IgA-secreting memory B cells from spleen were determined, respectively. c FlaB-specific Ab production evaluated by Western blot analysis. One week after the 6th immunization, anti-sera (anti-FlaB, anti-dFlaB, and anti-FlaBΔD2D3) were prepared from the immunized mice. Two weeks after three-time immunization, BALF was prepared from the immunized mice. Purified FlaB, dFlaB, or FlaBΔD2D3 were run by SDS-PAGE and probed by Western blot analysis with the anti-sera or BLAF. d Flagellin-specific Ab titers after seven immunizations. One week after the last immunization, sera were collected and FlaB-, dFlaB- or FlaBΔD2D3-specific IgG titers were determined by ELISA. Mann–Whitney test was used to compare two groups. *P < 0.05; **P < 0.01; and ***P < 0.001; ns, non-significant.