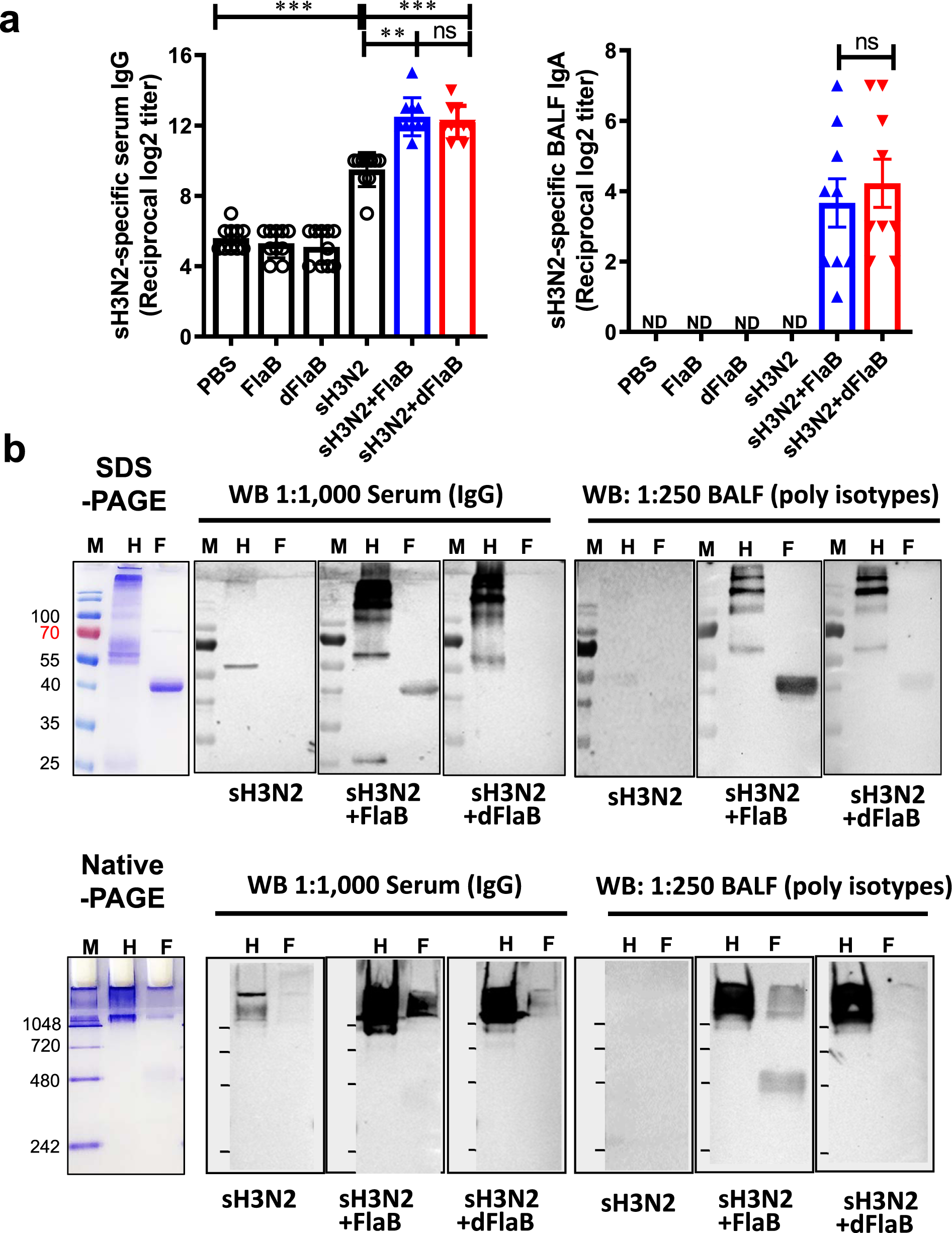
Fig. 5: The dFlaB has strong mucosal adjuvant activity without FlaB-specific Ab induction.
From: Deimmunization of flagellin for repeated administration as a vaccine adjuvant

a Ag-specific antibody response after intranasal vaccination. Groups (n = 9–10) of mice were intranasally vaccinated with PBS (PBS), 4 μg FlaB (FlaB), 4 μg dFlaB (dFlaB), 1.5 μg H3N2 A/Switzerland/9715293/2013 NIB-88 split vaccine (sH3N2), 1.5 μg sH3N2 plus 4 μg FlaB (sH3N2 + FlaB), or 1.5 μg sH3N2 plus 4 μg dFlaB (sH3N2 + dFlaB) three times at two-week intervals. Two weeks after the last immunization, serum or BALF was collected and sH3N2-specific serum IgG or BALF IgA titers were determined by ELISA. b Determination of sH3N2- or FlaB-specific Ab production. Two weeks after the last immunization, serum or BALF was collected. SDS-denatured or non-denatured sH3N2 or FlaB was resolved by PAGE. The sH3N2- or FlaB- specific Abs in the sera and BALF were probed by Western blotting analysis. Mann-Whitney test was used to compare two groups. ***P < 0.001; ns, non-significant; ND, not detected (under the detection limit); M, marker; H, sH3N2; F, FlaB.