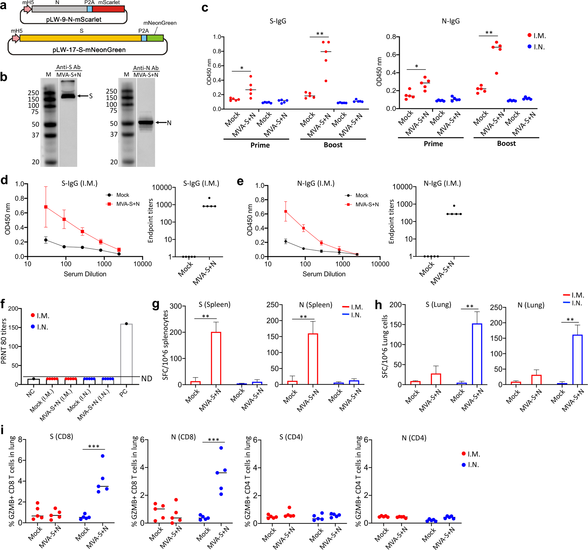
Fig. 1: Vaccine generation and immune assessment.

a Vaccine cloning. SARS-CoV-2 N or S gene was respectively cloned into MVA transfer plasmid pLW9 and pLW17. The N and S insert sequences were respectively linked to mScarlet or mNeonGreen reporter for recombinant virus purification. A P2A sequence was introduced between the viral gene (S or N) and reporter sequence for cleavage after protein expression. b WB confirmation of SARS-CoV2 S and N protein expression in cells infected with the vaccine. BHK-21 cells were infected with purified MVA-S + N for 48 h. Proteins were extracted from the infected cells for WB analysis using specific antibody for S (GTX632604) or N (MA5-29981). Blots shown were derived from the same experiment and were processed in parallel. c Vaccine-induced serum binding IgG after I.M. (red) and I.N. (blue) immunization. S- and N-specific binding IgG in sera of mock- and vaccine-immunized mice collected after prime or boost vaccination were measured by ELISA. The data were shown as OD450 values (serum dilution: 1:30). ELISA was conducted in duplicate and mean OD value for each sample was used. d, e S-specific d or N-specific e binding IgG in serially diluted sera (left) and IgG endpoint titers (right) from mice at 2 weeks after boost vaccination. Serum samples were 1:3 serially diluted (initial dilution: 1:30) and binding IgG in the diluted samples was quantified by ELISA. Data (left panel of d or e) were shown as mean OD450 nm values for each group (n = 5). IgG endpoint titers for S (d; right panel) or N (e; right panel) were also shown. f Serum SARS-CoV2 neutralizing activity after I.M. (red) or I.N. (blue) immunization (at 2 weeks after boost immunization). Neutralizing activity was measured by plaque reduction neutralization test (PRNT). Neutralizing titers (PRNT80) are compared between the mock and vaccinated groups. Negative and positive controls are included. g IFN-γ ELISPOT measurement of S-specific (left) or N-specific (right) T cells in the mouse spleen after I.M. (red) or I.N. (blue) immunization. Cells harvested at 2 weeks after boost vaccination were measured. h IFN-γ ELISPOT measurement of S-specific (left) or N-specific (right) T cells in the mouse lung after I.M. (red) or I.N. (blue) immunization. i Intracellular cytokine staining (ICS) and flow cytometric analysis of S- and N-specific CD8 and CD4 T cells in the mouse lung. Frequencies of GZMB-expressing CD8 and CD4 T cells in the lung between the control and vaccinated mice after I.M. (red) and I.N. (blue) immunization. In this figure, error bars (d,e,g,h) showed standard deviation (SD) within each group. *p < 0.05; **p < 0.01, ***p < 0.001; unpaired Student’s t test.