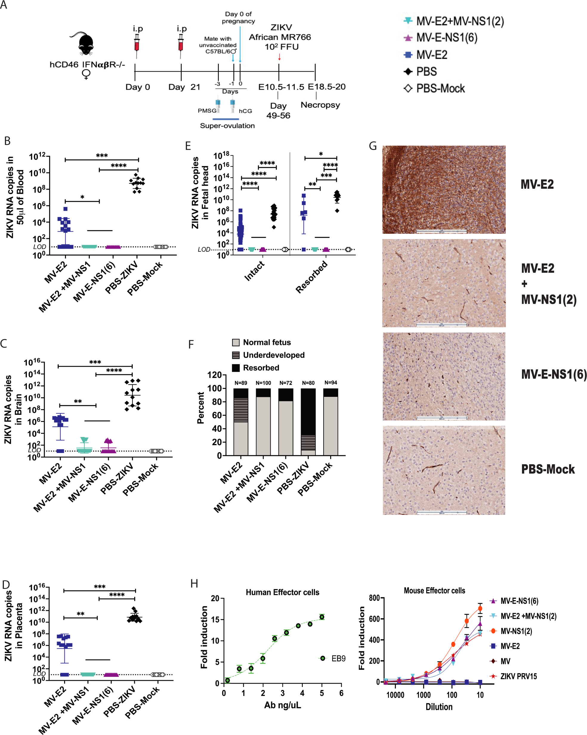
Fig. 6: NS1 antibodies play a role in fetal protection in pregnant mice when challenged with a lethal mouse-adapted Zika African MR766 strain.

a Timeline of vaccination, super-ovulation and challenge. Number of pregnant animals per group: MV-E2 = 14; MV-E2 + MV-NS1 = 14; MV-E-NS1(6)=13; PBS = 12 and PBS-Mock-12. ZIKV RNA copies by qPCR in: the blood (b), brain (c) and placenta (d) of the pregnant mice, (e) in the intact fetal heads and resorbed fetuses. The mean of triplicate RNA copies is depicted per animal. The Mean ± SD is depicted per group. The LOD is 10 copies. f Percentage of resorbed, underdeveloped and normal fetuses per group. No of pups for each group: MV-E2 group: Normal fetus (Nf) = 45, underdeveloped (u) = 32, resorbed (res); MV-E2 + MV-NS1: Nf=88, res=12; MV-E-NS1(6): Nf=59, res=13; PBS-ZIKV: Nf=7, u = 18, res=55; PBS-Mock: Nf=84 res=11. g Fetal brains stained for Zika virus NS1 antibodies using human monoclonal EB9. The figure represents one replicate of five-six fetal heads for each group except for PBS-ZIKV. PBS-ZIKV fetal heads could not be stained as the tissue was friable. The scale bar = 200 μM. h ADCC activation activity luciferase reporter assay. ZIKV PRVABC59 infected Vero cells were incubated with sera or control antibody EB9 (Human anti-Zika-NS1 ab), followed by incubated with effector cells (mouse FcγRIV or human FcγRIIIa expressing Jurkat cells) at ratio of 5:1. Heat inactivated pooled sera was used for the assay. The figure represents one replicate of 4 repeats. Fold induction is depicted for each group. Statistics for Fig. 6b–e were done using Pairwise Two-Sided Multiple Comparison Analysis of log-transformed data by the Dwass, Steel, Critchlow-Fligner method. Only significant differences are depicted. P value of 0.1234(ns), 0.0332(*), 0.0021(**), 0.0002(***), <0.0001(****) are depicted accordingly. LOD stands for limit of detection. A horizontal line (—) is used to include all groups below it.