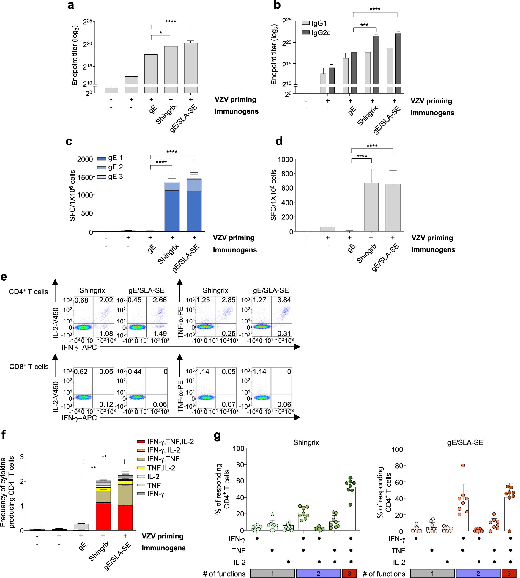
Fig. 2: Comparison of gE- or VZV-specific immune responses of gE/SLA-SE with Shingrix in young mice.
From: An adjuvanted zoster vaccine elicits potent cellular immune responses in mice without QS21

Six-week-old C57BL/6 mice were primed with live attenuated VZV, and then immunized twice with gE (5 µg), gE (5 µg)/SLA-SE (10 µg SLA in 2% oil), or Shingrix (1/10 of human dose, gE [5 µg]/AS01B [5 µg MPL and 5 µg QS21]) at a 4-week interval. Four weeks after the second immunization, serum was obtained from immunized mice to examine humoral immunity and spleen cells prepared to examine cell-mediated immunity. a gE-specific total IgG endpoint antibody titer (log2 transformed) using serum from immunized mice. b gE-specific IgG1 and IgG2c antibody titer (log2 transformed) using serum from immunized mice. c, d IFN-γ-producing T-cell populations by mouse IFN-γ ELISPOT assay using spleen cells from immunized mice upon antigenic stimulation with (c) three pools of 62 gE OLPs (15-mer, 5-mer overlap): gE 1 (20 peptides), gE 2 (20 peptides), and gE 3 (22 peptides) or (d) VZV-infected cell lysate. e Representative FACS plots of cytokine-secreting CD4+ and CD8+ T-cell populations in Shingrix or gE/SLA-SE immunized mice upon gE OLP stimulation. f Measurement of the frequency of cytokine-producing CD4+ T cells for IFN-γ, TNF, and IL-2 upon gE OLP stimulation. g CD4+ T-cell polyfunctionality analyzed by every possible combination of functions using Boolean analyses in spleen cells from either Shingrix immunized mice or gE/SLA-SE immunized mice upon gE OLP stimulation. Data are representative of two independent experiments, and data are presented as means and standard deviations. *P < 0.05, **P < 0.01, ****P < 0.001 (ordinary one-way ANOVA). n = 4 (control), 8 mice per group.