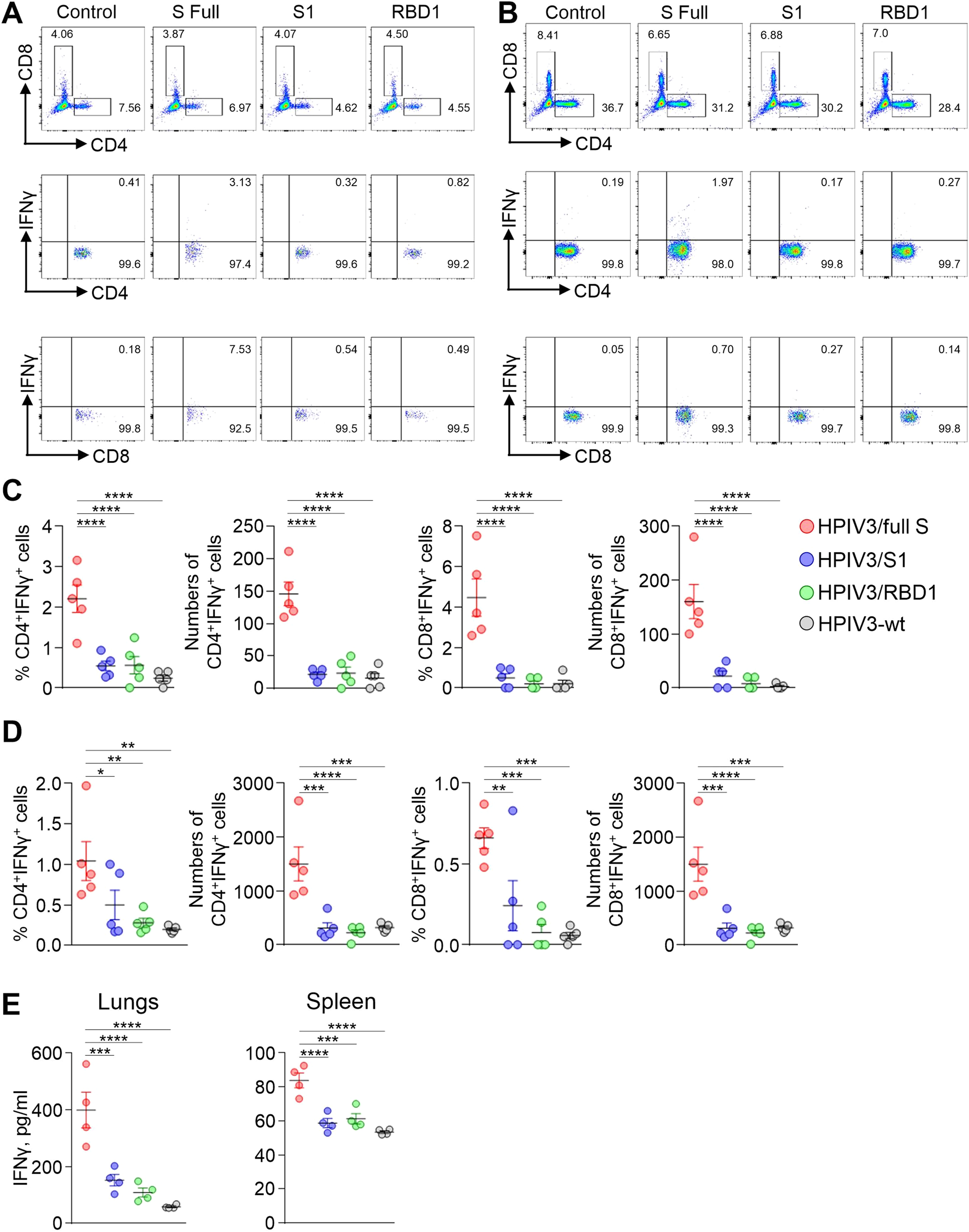
Fig. 4: Cell-mediated response to vaccination in lungs and spleen.

A–D Cells isolated from tissue samples of uninfected animals at 28 days post vaccination were stimulated with SARS-CoV-2 S-peptide pool and stained for CD4, CD8 and IFNγ markers. A and B. Representative histograms show the frequency of CD4+ and CD8+ T cells (gated from lymphocyte population) and IFNγ-positive CD4+ or CD8+ T cells following treatment with S peptides in lungs (A) or spleen (B). C and D Frequency and absolute numbers of T cells per 106 total lung cells (C) or spleen cells (D). E IFNγ secretion by lung and spleen cells at 28 days post vaccination. Cells were isolated from tissue samples of uninfected animals and stimulated with SARS-CoV-2 S-peptide pool. The level of IFNγ was determined in supernatants of cultured cells by ELISA. Data represent mean ± SEM of 4–5 animals per group. *p < 0.05; **p < 0.01; ***p < 0.001; ****p < 0.0001 (one-way ANOVA with multiple comparisons, Fisher’s LSD test).