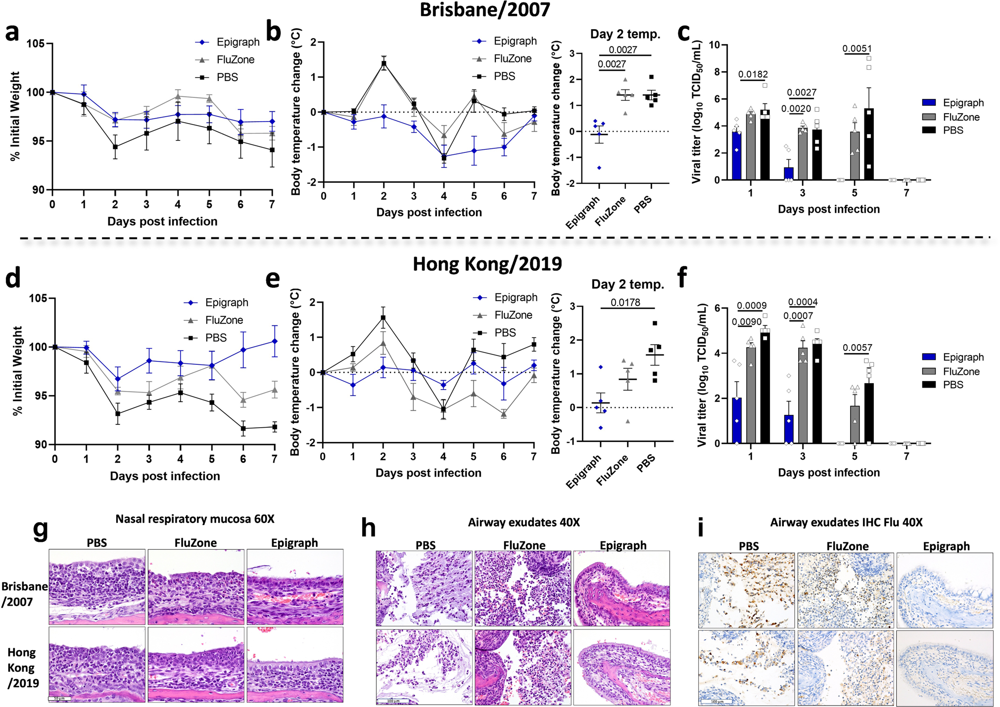
Fig. 8: Epigraph immunization protects ferrets against challenge with two contemporary H3 viruses.

Ferrets were immunized twice with 5 × 1010 vp of HAdV-5-Epigraph, the FluZone vaccine, or a mock PBS vaccine. Two weeks after boosting, ferrets (n = 5) were challenged intranasally with 105 TCID50 of contemporary strains Brisbane/2007 (a–c) or Hong Kong/2019 (d–f). Ferret’s weight (a, d) and body temperature (b, e) were monitored over 14 days (day 1–7 n = 5; day 8–14 n = 3). Peak body temperature at day 2 post infection (n = 5; one-way ANOVA with Tukey multiple comparison). On day 1, 3, 5, 7, and 9 post infection, nasal washes were taken to evaluate viral titer kinetics by TCID50 (day 1, 3, 4, 7 n = 5; day 9 n = 3; one-way ANOVA with Tukey multiple comparison). At day 7 post infection, two animals per group were sacrificed to perform immunohistochemistry staining. The influenza pathology for the nasal respiratory mucosa H&E, airway exudates H&E, and airway exudates influenza virus immunohistochemistry are shown (g–i, respectively. Data are presented as the mean with standard error (SEM).