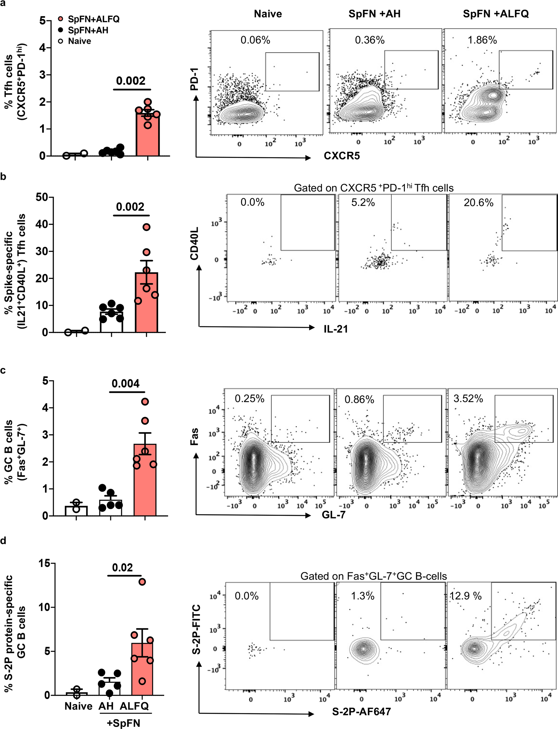
Fig. 2: SpFN + ALFQ induces robust spike-specific IL-21-secreting Tfh and S-2P-protein-specific germinal center (GC) B cells in the spleen at day 7.

C57BL/6 mice were vaccinated with SpFN + ALFQ or SpFN + AH on day 0 and spleens from vaccinated (n = 6 in each group) and naive (n = 2) mice were collected on day 7. Splenocytes were stimulated with peptide pools covering the full length of the spike protein and the frequency of a Tfh (CXCR5+PD-1hi) cells and b (IL-21+ CD40L+) spike-specific Tfh cells in all three study groups was determined by ICS (left: naive, center: SpFN + AH, right: SpFN + ALFQ). Flow cytometry analysis was performed to determine the percentage of c germinal center (GC; Fas+GL-7+) B cells and percentage of d S-2P protein-specific GC B cells positive for the dual-fluorophore labeled S-2P protein (S-2P-AF647 and S-2P-FITC). The data are represented as bar graphs (Mean±SEM) and each dot represents the data from an individual spleen. The right panels show the representative contour flow plots for each subset. The flow panel and the gating strategy for the respective subsets are shown in Supplementary Tables 3 and 4 and Supplementary Figs. 2 and 3, respectively. The statistical differences between the two vaccinated groups were evaluated by Mann–Whitney U-test with P ≤ 0.05 considered as significant.