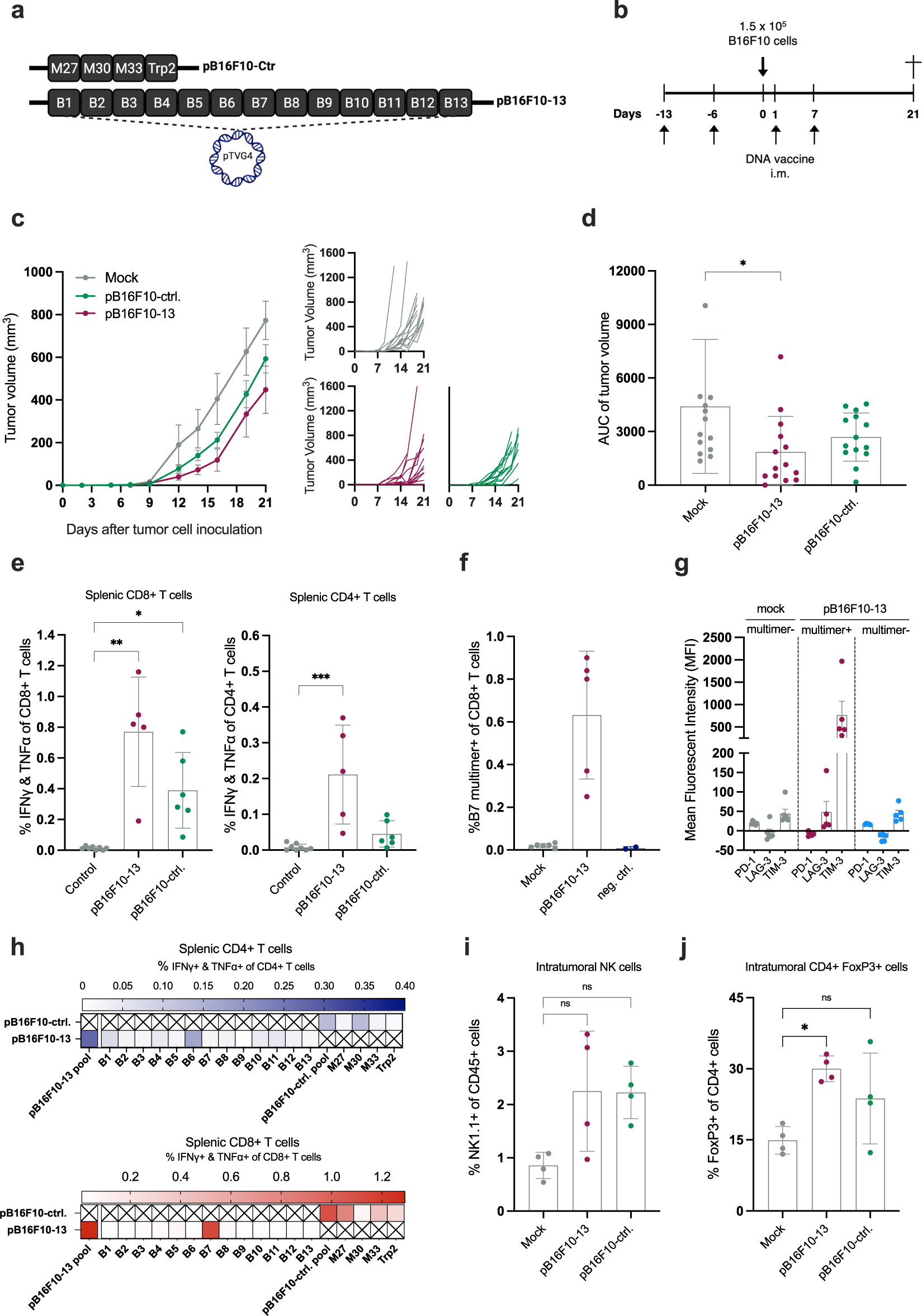
Fig. 7: DNA encoding top 13 neoepitopes induces delay of tumor growth in an additional model.
From: DNA based neoepitope vaccination induces tumor control in syngeneic mouse models

a Schematic of the DNA plasmids with 4 published epitopes (pB16F10-ctrl.) or 13 selected neoepitopes (pB16F10–13). b Representation of the timeline in the in vivo experiment Groups of n = 14 C57BL/6 mice were immunized prophylactically with 100 µg of pB16F10-13 or pB16F10-ctrl. (sequence-optimized plasmids) before s.c. inoculation with B16F10 tumor cells. c Left: Group means tumor growth curves (in mm3) ± SEM, right: tumor growth of individual mice. d Tumor volume AUC for individual mice by group, mean ± SEM. e Peptide pool re-stimulation and intracellular cytokine staining for IFNγ and TNFα producing CD4+ and CD8+ T cells on bulk splenocytes (n = 4-6 mice per group, control: mock and naïve splenocytes, mean ± SD). f Bulk splenocytes were co-stained with B7 MHC multimer comprising H-2Kb loaded with restricted minimal epitope SGFRYNVL from the B7 neoepitope and antibodies specific to PD-1, LAG-3, and TIM-3 surface markers to monitor the frequency of neoepitope-specific CD8+ T cells and the expression of exhaustion markers (n = 5–6 mice per group, mean ± SD). Two mice were stained with neg. ctrl. multimer (H-2Kb loaded with the restricted OVA-derived minimal epitope SIINFEKL). g Mean fluorescent intensity (MFI) for the three exhaustion markers within tetramer+ and tetramer- CD8+ T-cell populations defined in (f), mean ± SD. h Individual peptide re-stimulation and intracellular cytokine staining for IFNγ and TNFα producing CD4+ and CD8+ T cells on bulk splenocytes, visualized by heatmap (n = 2 mice IDs pooled per group to create one biological replicate). Single-cell suspensions of B16F10 tumor digests were phenotyped for % presence of (i) NK cells (NK1.1+) out of CD45+ cells and j FoxP3+ CD4+ cells (mean ± SD). Statistics: Kruskal–Wallis test with Dunn’s multiple comparisons correction (d, e, f, i, j), *p < 0.05, **p < 0.01, ***p < 0.001.