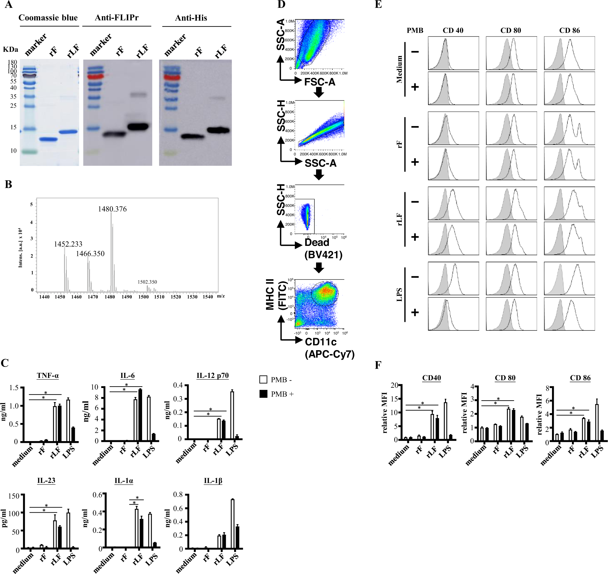
Fig. 1: Production and characterization of rF and rLF.

Purified rF and rLF were examined by 10% reducing SDS-PAGE followed by (A) Coomassie Blue staining and immunoblotting with anti-FLIPr or anti-HisTaq antibodies. B The N-terminal fragments of rLF were obtained and identified after trypsin digestion of rLF. The digested sample was analyzed on a Waters® MALDI micro MX™ mass spectrometer. The MALDI-TOF MS spectra revealed the presence of three major peaks with m/z values of 1452, 1466, and 1480. The activation of bone marrow-derived dendritic cells induced by rLF. Mouse bone-marrow-derived dendritic cells were cultured in medium supplemented with rF or rLF (5 µg/mL) in the presence or absence of polymyxin B (PMB, 25 µg/mL). Dendritic cells stimulated with medium alone or lipopolysaccharide (LPS) were used as controls. C The supernatants were collected at 20 h after stimulation. The levels of TNF-α, IL-6, IL-12p70, IL-23p19, IL-1α, and IL-1β were determined using ELISA kits. The cells were harvested and analyzed by flow cytometry. D The gating strategy for the bone-marrow-derived dendritic cells is shown. Dead cells were excluded from analysis by staining with a Live/Dead® fixable dead cell stain dye. Bone marrow-derived dendritic cells gated on live/ CD11c+ MHCII+ cells. E The expression levels of CD40, CD80, and CD86 on a CD11c+ MHCII+ gated population were analyzed by flow cytometry. A representative experiment is shown. F The mean fluorescence intensity for cells stimulated with medium alone was defined as the basal expression level. The relative mean fluorescence intensities (the fold change compared to the medium control) were plotted. The data represent the means ± SD of the mean from three independent experiments. The statistical significance was determined using the Kruskal-Wallis test with Dunn’s multiple comparison test. *p < 0.05.