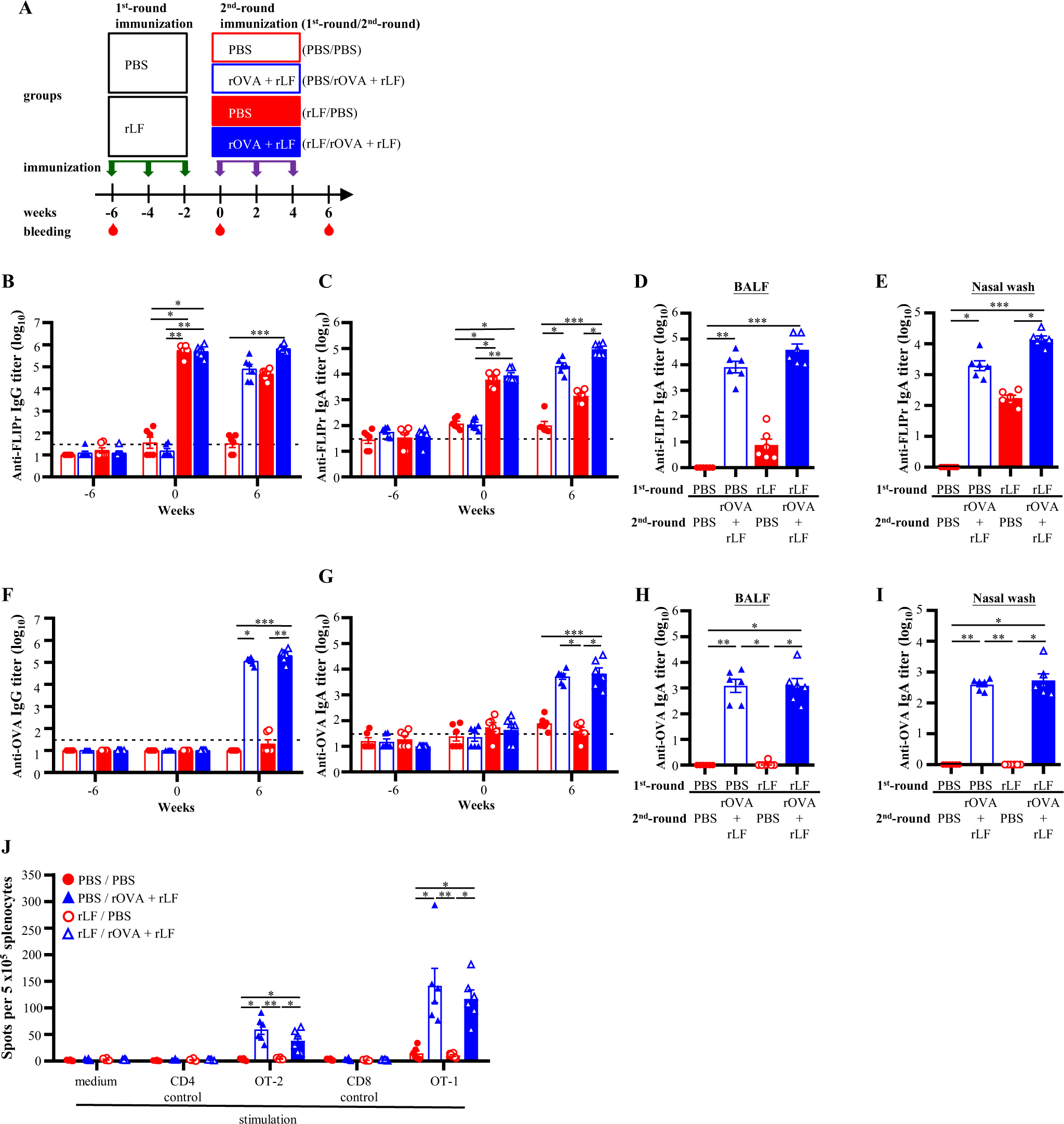
Fig. 5: Preexisting anti-FLIPr antibodies do not diminish the antibody responses and T-cell responses induced by intranasal administration of rOVA adjuvanted with rLF.

The experimental flow chart is shown (A). Groups of C57BL/6 mice (n = 12/group) were immunized with PBS or rLF three times at a two-week interval by intranasal administration. The mice in each group were randomly divided into 2 subgroups (n = 6/group) and treated with PBS or rOVA adjuvanted with rLF at 6 weeks after priming. The sera were collected at week -6 (baseline), 0 (after the three immunizations with PBS or rLF) and 6 (after the three immunizations with PBS or rOVA adjuvanted with rLF). The FLIPr-specific IgG (B) and IgA (C) antibody titers in the serum are shown. The OVA-specific IgG (F) and IgA (G) antibody titers of serum are shown. The BALF and nasal wash were collected from mice on week 6 (after the three immunizations with PBS or rOVA adjuvanted with rLF). The FLIPr-specific IgA antibody titers of BALF (D) and nasal wash (E) were shown. The OVA-specific IgA antibody titers of BALF (H) and nasal wash (I) are shown. The detection limit is indicated by the dotted line on the y-axis, which indicates the initial dilution factor of the sample. J Splenocytes were harvested on week 6 (after the three immunizations with PBS or rOVA adjuvanted with rLF). Cells were cultured and stimulated with OT-2, OT-1, control peptides, or medium alone for 3 days in an anti-INF-γ-coated 96-well ELISPOT plate. IFN-γ responses were measured using an ELISPOT assay and are expressed as spot-forming units per 5 × 105 cells. All data represent the means ± SE of the mean. Statistical significance was determined using the Kruskal-Wallis test with Dunn’s multiple comparison test. *p < 0.05; **p < 0.01; and ***p < 0.001. The detection limit is indicated by the dotted line on the y-axis, which indicates the initial dilution factor of the sample.