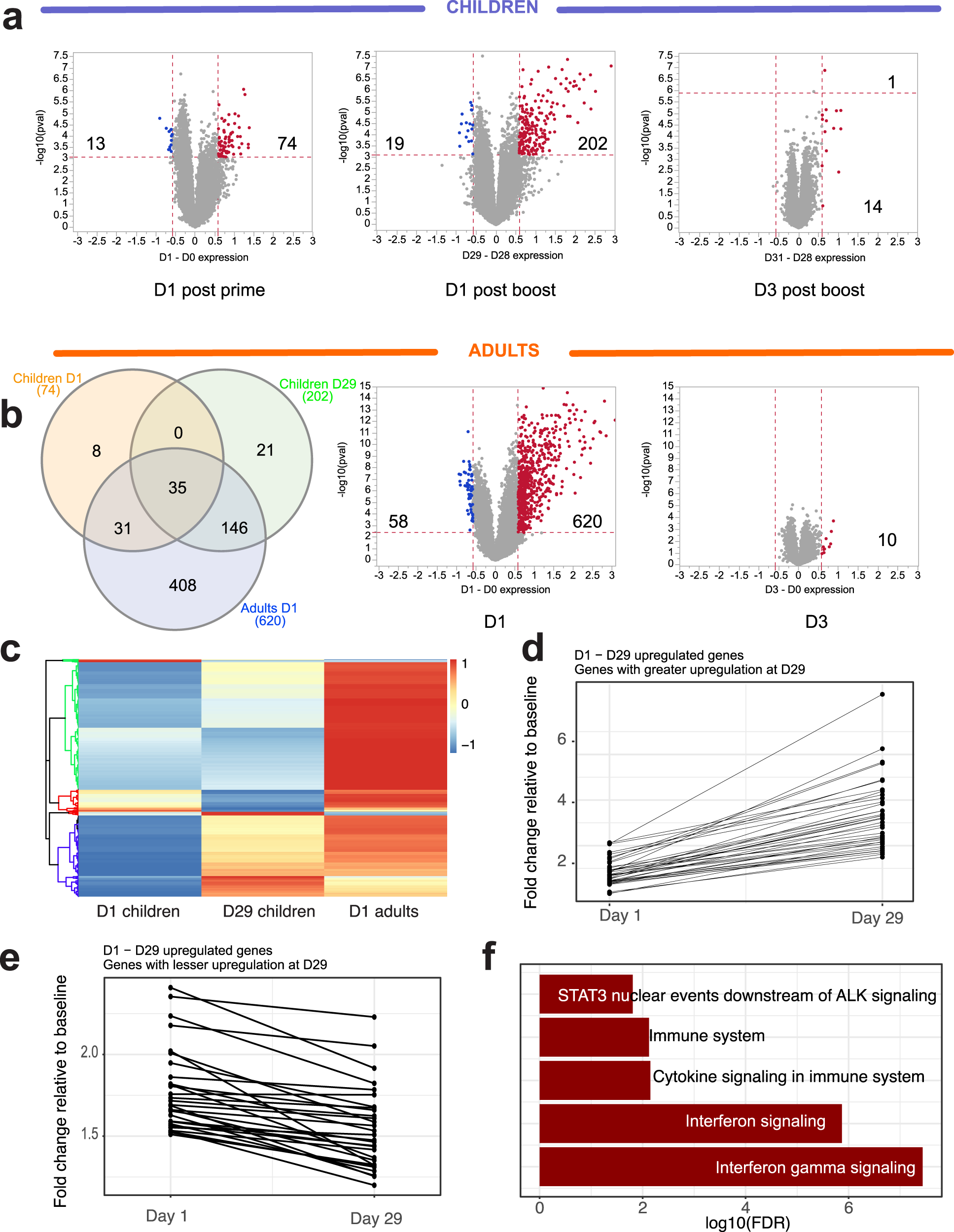
Fig. 2: Transcriptional responses at gene level.

a Volcano plots representing the quantitative transcriptional changes in peripheral blood occurring post vaccination. Each dot represents a probe set. X axis represents the log2 of the fold-change in gene expression relative to the corresponding baseline, Y axis represents -1*log10 of the corresponding p value (paired t test). Vertical red dashed lines are drawn at 1.5-fold change in gene expression. Horizontal red dashed lines are drawn at the p value corresponding to the FDR Q value of 0.05. Numbers represent the number of probe sets passing the above significance criteria. b A Venn diagram indicating overlaps among probe sets induced at day 1 post prime (D1), day 1 post boost (D29) in children and day 1 post injection in adults. c A heatmap illustrating patterns of regulation of all probe sets induced at D1 and D29 in children and D1 in adults. Fold-change values were standardized by row (z-score transformation). d Fold changes of genes with greater upregulation at D29 than at D1. For this plot, 39 probe sets that are upregulated at D29 by 2-fold more than they are upregulated at D1 were selected. e Fold changes of genes with lesser upregulation at D29 than at D1. For this plot, 30 probe sets that are upregulated at D29 by 2-fold less than they are upregulated at D1 were selected. f Reactome pathway enrichment of 39 probe sets shown in panel D. These are the genes that are upregulated more strongly in response to the secondary vaccination compared to the primary.