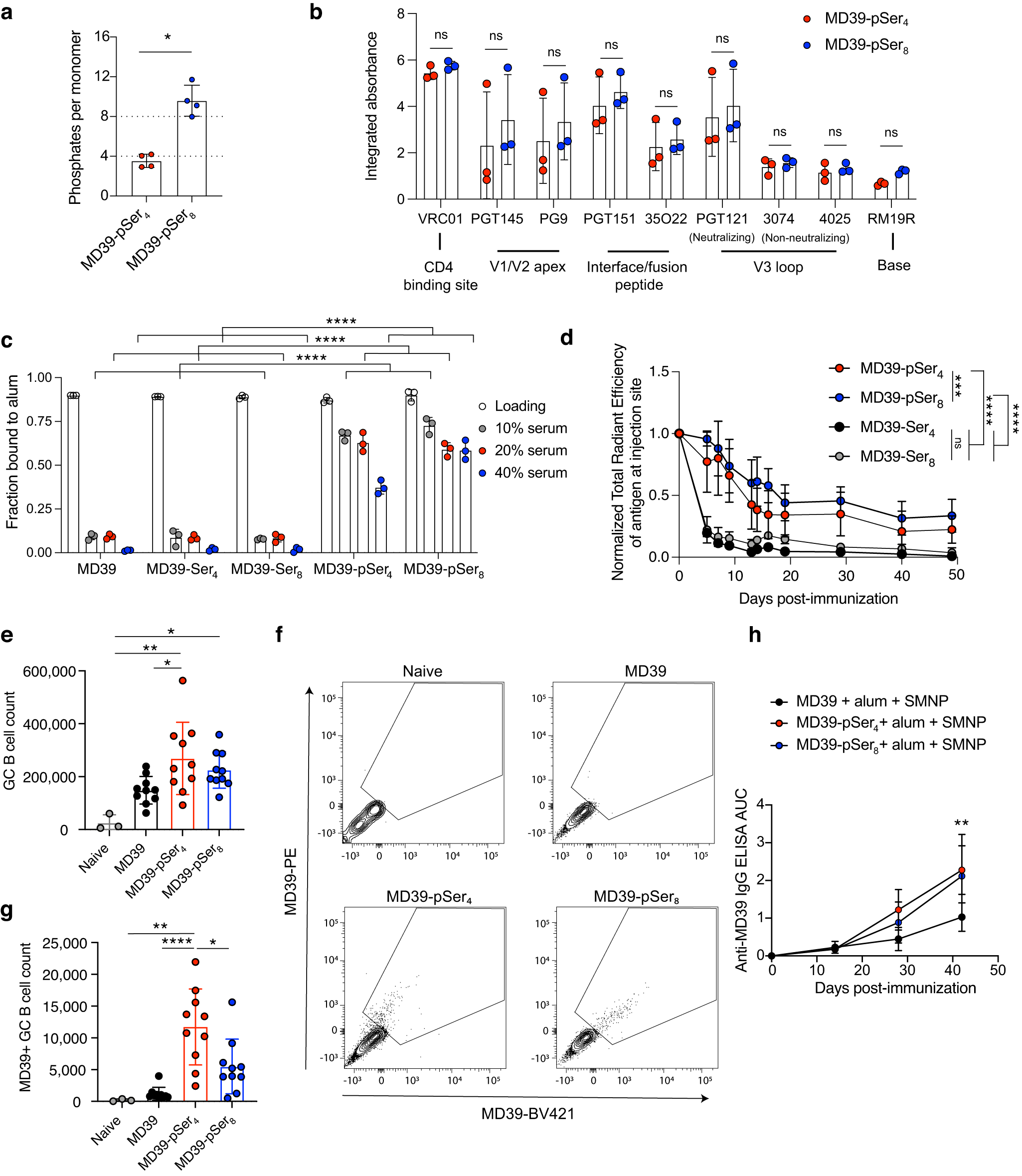
Fig. 2: Phosphoserine valency modulates immunogen binding to alum and humoral responses to immunization.
From: Optimization of an alum-anchored clinical HIV vaccine candidate

a MD39 conjugated to peptides containing 4 or 8 phosphoserines (MD39-pSer4, MD39-pSer8) was assayed for phosphates by a malachite green assay. b Antigenicity profiling of MD39-pSer4 and MD39-pSer8 on alum. Shown are area-under-the-curve values for trimer binding vs. antibody concentration. c pSer-conjugated, Ser-conjugated, or unmodified MD39 trimers were mixed with alum, and the fraction of protein bound to alum was assessed after a 24-h incubation in varying percentages of mouse serum at 37 °C. d BALB/c mice (n = 3 animals/group) were immunized with 10 µg fluorescently labeled MD39 plus alum, and injection site fluorescence was quantified longitudinally. e Mice (n = 3–10 animals/group) were immunized with 10 µg unmodified, pSer4−, or pSer8-conjugated MD39 and 100 µg alum, and antigen-specific germinal center (GC) B cell responses in draining inguinal lymph nodes were analyzed by flow cytometry 14 days post-immunization. f, g Shown are MD39-specific GC B cell counts and staining plots. h BALB/c mice (n = 5 animals/group) were immunized with 5 µg unmodified, pSer4- or pSer8-conjugated MD39 and 50 µg alum plus 5 µg SMNP, and serum IgG responses were assessed by ELISA. Statistical significance was determined by the Mann–Whitney U test for (a) and (b), one-way ANOVA for (c, e, and g) followed by Tukey’s multiple comparison test, and two-way ANOVA for (d) and (h) followed by Tukey’s multiple comparison test. Values plotted are means ± standard deviation. ns p > 0.05, *p < 0.05, **p < 0.01, ***p < 0.001, ****p < 0.0001.