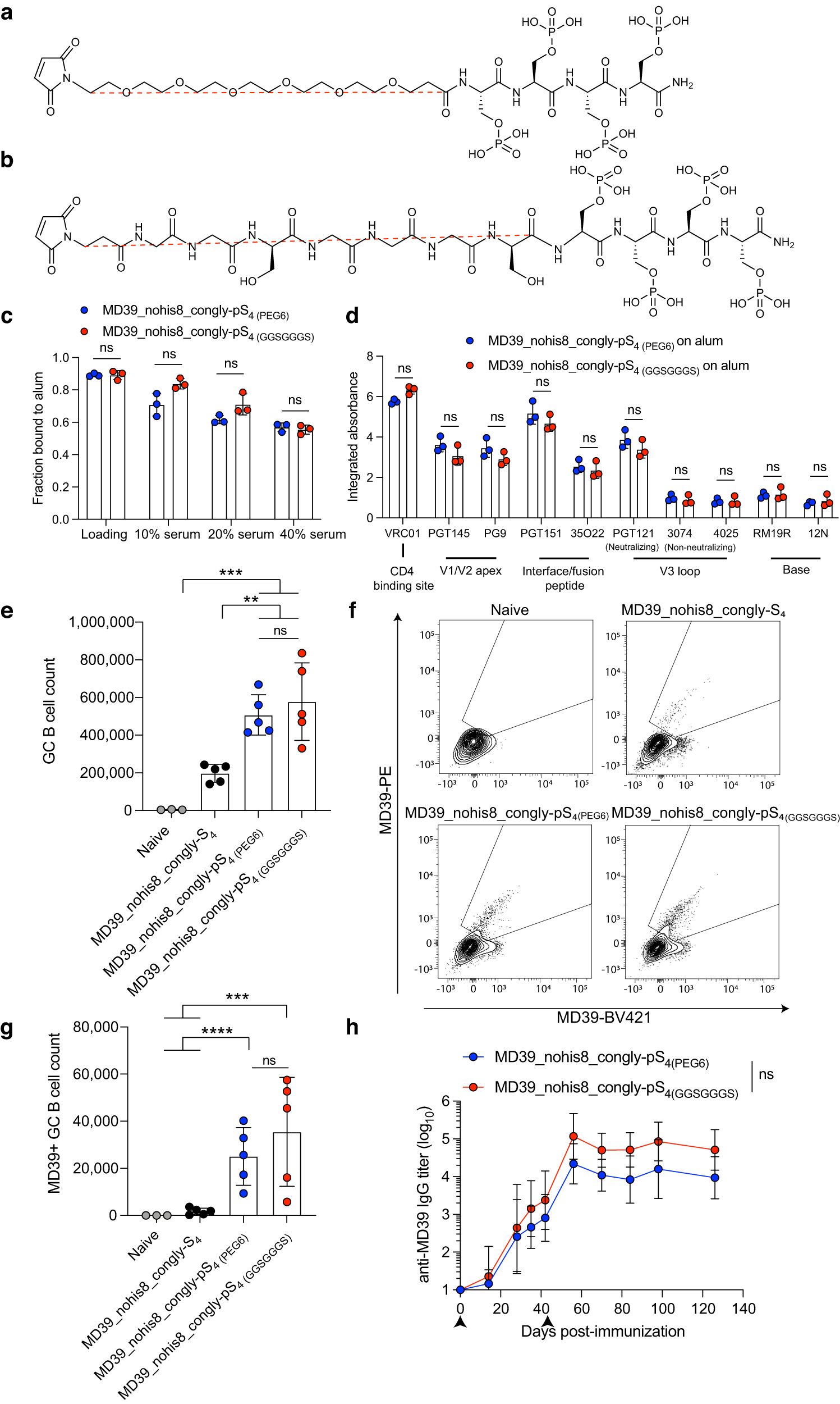
Fig. 6: Replacing the 6-unit PEG spacer with a flexible glycine/serine spacer does not significantly alter the physical properties of MD39_nohis8_congly-pSer.
From: Optimization of an alum-anchored clinical HIV vaccine candidate

Chemical structures of pSer linkers containing a 6-unit poly(ethylene glycol) (PEG6) or b glycine–glycine–serine–glycine–glycine–glycine–serine repeat (GGSGGGS) spacers. c pSer-conjugated MD39 constructs were mixed with alum, and the fraction of protein bound to alum was assessed before and after 24-h incubation in varying percentages of mouse serum at 37 °C. d Antigenicity profiling of MD39_nohis8_congly-pSer4 captured on alum. Shown are the area-under-individual binding curves. e BALB/c mice were immunized with 5 µg pSer4-conjugated MD39 constructs and 50 µg alum with 5 µg SMNP, and germinal center (GC) B cell responses in draining inguinal lymph nodes were analyzed by flow cytometry 14 days post-immunization. f Shown are representative flow cytometry gating plots of MD39-specific GC B cell analysis, plotted by MD39-specific GC B cell count in (g). h Mice (n = 5 animals/group) were immunized with 10 µg pSer4-conjugated MD39 and 100 µg alum and boosted with 5 µg Ser4- or pSer4-conjugated MD39 and 50 µg alum with 5 µg SMNP at 6 weeks, and serum IgG responses were assessed longitudinally by ELISA. Arrows indicate immunizations. Values plotted are means ± standard deviation in (c–f) and geometric means ± geometric standard deviation in (h). Statistical significance was determined by the Mann–Whitney U test in (c) and (d), one-way ANOVA followed by Tukey’s multiple comparison tests in (e) and (g), and two-way ANOVA followed by Sidak’s multiple comparison tests in (h). ns p > 0.05, *p < 0.05, **p < 0.01, ***p < 0.001, ****p < 0.0001.