Fig. 2: Deglycosylation of eukaryotic-expressed FlaB restores TLR5 stimulation and adjuvanticity.
From: Deglycosylation of eukaryotic-expressed flagellin restores adjuvanticity

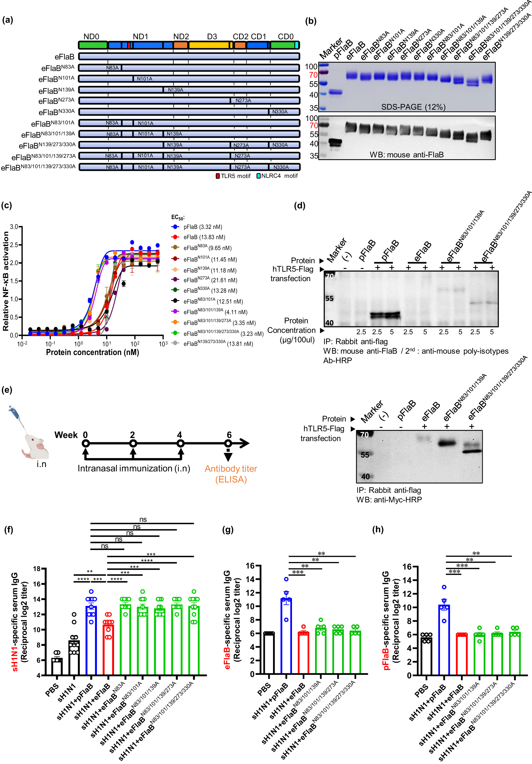
a Schematic view of predicted N-glycosylation sites of FlaB and mutated eFlaB variants. Five N-glycosylation sites were predicted in eFlaB using NetNGlyc-1.0 and N-glycosylation mutants were constructed by site-direct mutagenesis. b Characterization of FlaB variants by SDS-PAGE and WB with mouse anti-pFlaB. c Determination of TLR5-mediated NF-κB stimulating activity of FlaB variants. d Determination of TLR5 binding with FlaB variants by co-immunoprecipitation. e Immunization schedule. f determination of sH1N1-specific serum IgG levels by ELISA (n = 10/group). Determination of eFlaB- (g) and pFlaB- (h) specific serum IgG levels by ELISA. Data are presented as the mean ± SEM. All data were analyzed by a two-tailed Student’s t-test. **P < 0.01; ***P < 0.001; ****P < 0.0001; ns non-significant.