Fig. 5: UTRs from Moderna and Pfizer-BioNTech mRNA differentially contribute to translation.
From: Effect of mRNA-LNP components of two globally-marketed COVID-19 vaccines on efficacy and stability

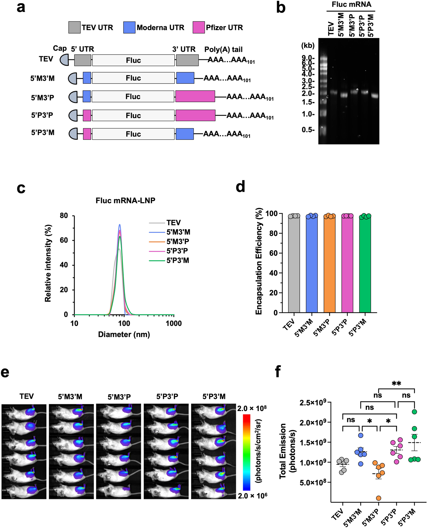
a Schematic diagrams of the Fluc mRNAs with different UTRs but with the same 5’ cap and 3’ poly(A) tail of 101 nucleotides. b Size and purity of Fluc mRNAs were checked by RNA gel electrophoresis. c Size distribution of the LNPs shown in b was measured by DLS. Particle size is plotted on X axis and relative intensity of scattered light on Y axis. Presented plots are the representative of two independent experiments, each conducted with two independent Fluc mRNA-LNP preparations. d Encapsulation efficiency of the same Fluc mRNA-LNPs. e Bioluminescence images of mice at 24 h post intramuscular injection of 1 μg Fluc mRNA-LNP containing the indicated UTRs. Bioluminescence intensity is presented in radiance (photons/s/cm2/sr) in a rainbow scale. f Bioluminescence shown in e was quantified as total emission in the region of interest. Each dot represents an individual mouse. Data are presented as Mean ± SEM of n = 6 mice per group. Statistical significance among the groups was analyzed by one-way ANOVA with Tukey’s multiple comparisons test (ns, not significant; *p < 0.05 and **p < 0.01).