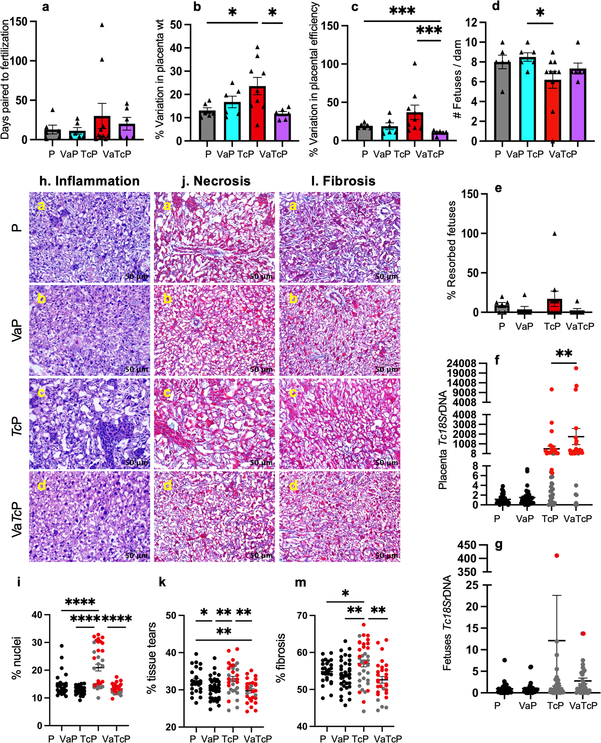
Fig. 8: Vaccine efficacy in improving the placental/fetal outcomes in infected pregnant mice.

C57BL/6 female mice were prophylactically immunized with nano2/4, infected with Tc at 21 days post 2nd vaccine dose, mated with males at 7 days post-infection, and euthanized at 12–17 gestation days. Pregnancy outcomes. Breeding time post-pairing (a), percent variation in placental weight (b), placental efficiency (c), and frequencies of full-term (d) and resorbed (e) fetuses were recorded. Parasite burden. Placental (f) and fetal (g) parasite burden were evaluated by real-time qPCR measurement of Tc18SrDNA sequence (normalized to murine Gapdh). Histology. Paraffin-embedded 5-µm placental tissue sections were stained with H&E (h, j) and Masson’s Trichrome (l). Representative placental images of untreated/uninfected pregnant mice (P) and pregnant mice that were vaccinated (VaP), infected (TcP), or vaccinated/infected (VaTcP) are shown (scale bar: 50 μm). Thresholding methods with ImageJ software were applied to calculate the percent nuclei as a measure of inflammatory infiltrate (i), tissue tear as a measure of necrosis (k), and blue-colored collagen deposition as a measure of fibrosis (m). At least two tissue sections per sample were scored in 9–10 microscopic fields. In graphs, each sample value is presented with a triangle, and mean values ± SEM values are plotted. Sample size for a–e: P (n = 6), VaP (n = 6), TcP (n = 10), VaTcP (n = 6). The sample size for f–m: (females/placentas or fetuses): P (n = 6/28-32), VaP (n = 6/37), TcP (n = 10/36–39), VaTcP (n = 6/30–31). Significance was calculated by Students’ unpaired t-test (U) with or without Welch’s correction (W) or Mann–Whitney U-test (MW) and p-values of <0.05, <0.01, <0.01, and <0.0001 are annotated with one, two, three, and four symbols, respectively. The horizontal bar indicates the compared groups. Detailed data are presented in Supplementary Table 8.