Fig. 2: Nucleoside-modified Pvs25 mRNA–LNPs induce antigen-specific antibodies that recognize the native antigen.
From: A Pvs25 mRNA vaccine induces complete and durable transmission-blocking immunity to Plasmodium vivax

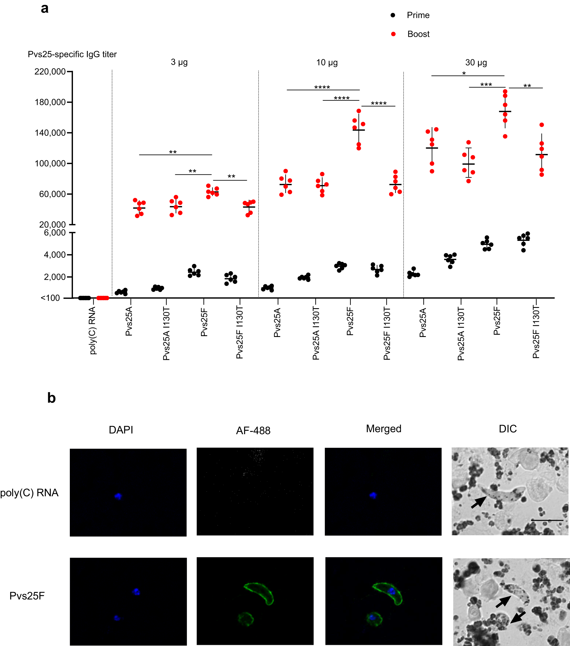
BALB/c mice received two doses of 3 µg, 10 µg, or 30 µg of Pvs25 mRNA–LNPs via intramuscular injection with a 4-week interval. Control mice received 30 µg of poly(C) RNA–LNP. a Pvs25-specific antibody responses were determined by endpoint dilution ELISA 4 weeks after the prime and 4 weeks after the boost and reported as the geometric mean titers (GMT) with 95% confidence intervals (CI). As we could not fit a curve for the control samples due to the low levels of antibodies, the endpoint titers were arbitrarily set to <100. n = 6, and each symbol represents one animal. Statistical analyses: Two-tailed t-test to compare prime vs. boost values (P < 0.0001 for all comparisons); One-way ANOVA with Dunnett’s post hoc test to compare, at each dose, the performance of different constructs to that of Pvs25F (* P < 0.05, ** P < 0.01, *** P < 0.001, **** P < 0.0001). b Pooled serum from animals immunized with 30 µg of Pvs25F mRNA–LNP or poly(C) RNA–LNP was used to assess reactivity to the native antigen on the surface of P. vivax ookinetes by immunofluorescence assay. Panels in the first column from the left show nuclear staining with DAPI, panels in the second column show staining with Alexa Fluor 488-conjugated anti-mouse IgG secondary antibody (AF-488), panels in the third column show the merged images, and panels in the fourth column show Differential Interference Contrast (DIC) images. Three independent experiments were performed using two different clinical P. vivax isolates and similar data were obtained (representative images obtained from one isolate are shown here). The scale bar indicates 10 µm.