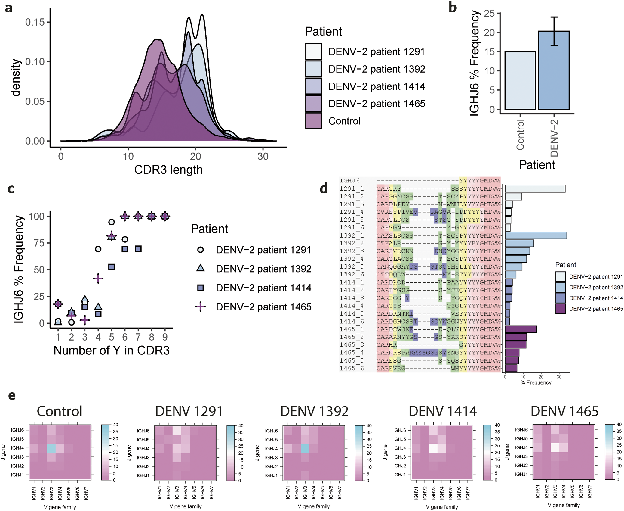
Fig. 5: Dengue imprints long CDR3 and Y-rich motifs thanks to IGHJ6 usage of the memory B-cell repertoires.
From: The dengue-specific immune response and antibody identification with machine learning

a CDR3 length of control and DENV-2 patient memory B cells (white = dengue patient 1291; light blue = dengue patient 1392; light purple = dengue patient 1414; purple = dengue patient 1465; dark purple = control patient). b Frequency of IGHJ6 usage in memory B-cell repertoires of control (light blue) and DENV-2 (dark blue) samples (bar represents sample variance). c Frequency of IGHJ6 usage per number of CDR3 Tyrosines (Y) in dengue patient samples 1291 (dots), 1392 (triangles), 1414 (squares), 1465 (crosses). d Alignment of IGHJ6 CDR3 sequence with the top 6 frequency memory B cell clones in dengue patients 1291 (1291_1 to 1291_6), 1392 (1392_1 to 1392_6), 1414 (1414_1 to 1414_6), 1465 (1465_1 to 1465_6) and relative frequency in each repertoire. e Percentage frequency of V–J family gene pairs in control and dengue patient samples.