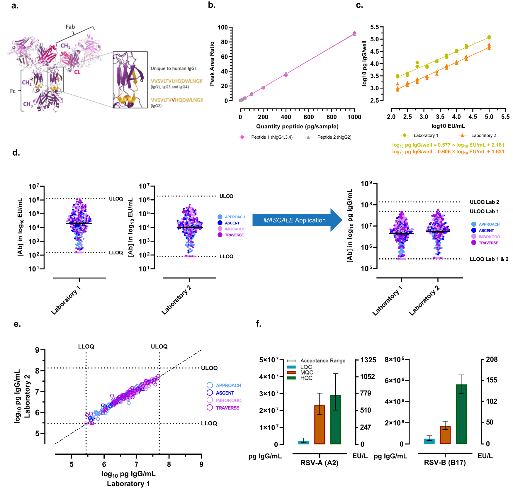
Fig. 2: MASCALE method implementation for cross-laboratory assay transfer and cross-antigen comparisons.
From: Absolute quantitation of binding antibodies from clinical samples

a Unique peptide representative of human IgG1, IgG3, and IgG4 highlighted in the CH2 domain (orange) on the structure of human IgG1 (PDB ID: 1HZH). Peptides unique to human IgG1, IgG3, and IgG4 (VVSVLTVLHQDWLNGK) and human IgG2 (VVSVLTVVHQDWLNGK) are used to quantify total bound IgG in the reference standard samples. b Peptide calibration by mass spectrometry. Target peptide calibration curve for peptide VVSVLTVLHQDWLNGK (pink) representative of human IgG1, IgG3, and IgG4 and peptide VVSVLTVVHQDWLNGK representative of human IgG2 (gray) are generated for downstream quantitation of antigen-specific binding antibodies in ELISA performed in Laboratory 1 demonstrating relationship between peptide quantity and mass spectrometric readout in peak area ratio (light/heavy isotope). c Relationship between total antigen-specific IgG concentration in ELISA reference standard samples and assigned arbitrary values in EU/mL. Conversion formulas are generated for ELISAs performed at Laboratory 1 (green) and Laboratory 2 (orange) by linear regression to obtain slope and intercept values. d Cross-laboratory comparison of clade C (C97ZA)-specific ELISA responses in arbitrary (EU/mL; left) and absolute (pg IgG/mL; right) units following conversion of data using the MASCALE method. Results from 4 clinical studies (APPROACH: light blue, ASCENT: dark blue, IMBOKODO: light pink, TRAVERSE: purple) can be appropriately compared across laboratories once immune responses are converted into absolute values. Bars represent geometric mean and 95% confidence interval. Dotted lines represent the lower limit of quantification (LLOQ) or upper limit of quantification (ULOQ) for the respective assay. e Cross-laboratory correlation of ELISA responses from 4 clinical studies (A004: light blue, ASCENT: dark blue, IMBOKODO: light pink, TRAVERSE: purple) in absolute units (log10 pg IgG/mL). Dotted lines represent the lower limit of quantification (LLOQ) or upper limit of quantification (ULOQ) for the respective assay. Solid line represents the unit line. f Low (LQC: blue), Medium (MQC: brown) and High (HQC: green) Quality Control sample responses quantified in absolute units (pg IgG/mL, left axis) for RSV subtype A (A2) and B (B17) prefusion F ELISAs. The corresponding arbitrary response in EU/L is shown on the right axis. The mean result from >60 replicates across multiple runs is shown. Bars represent the assay acceptance criteria, calculated as the 95% β-expectation tolerance intervals for the QC sample.