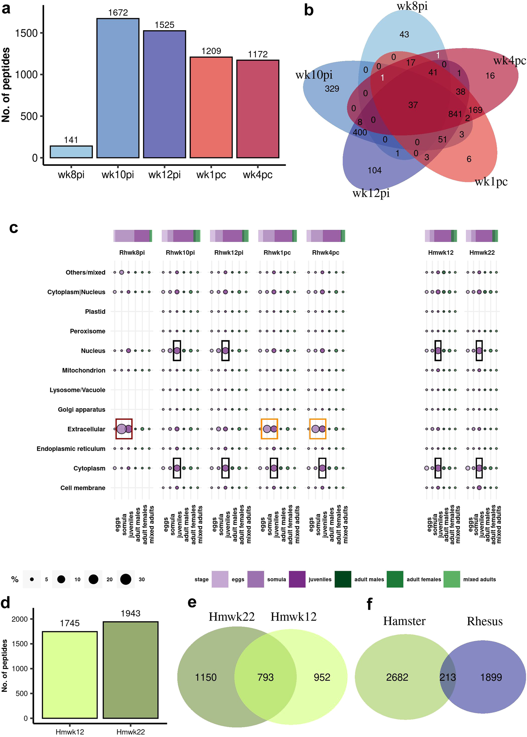
Fig. 3: Enriched phage-displayed peptides captured by antibodies from rhesus macaques self-cured from S. mansoni infection and resistant to challenge compared with hamsters’ permissive control response.

a Bar graph illustrating the number of enriched S. mansoni peptides determined by Bayesian statistical analysis of rhesus macaques’ PhIP-Seq data at each week post-infection (wk8pi to wk12pi) at the self-cure phase, and at weeks post-challenge (wk1pc, wk4pc), as described in Methods. Statistical significance (P ≥ 0.85). b Venn diagram demonstrating the overlap of enriched peptides in post-infection (wk8pi to wk12pi) and post-challenge (wk1pc, wk4pc) sequenced samples. Each color represents the set of peptides from a specific week, while the intersection in the center represents the 37 enriched peptides common to all five-time points. Two numbers in white indicate unique peptides overlapping wk8pi/wk1pc and wk8pi/wk4pc. c Proteins comprising the enriched peptides captured by rhesus macaques’ and hamsters’ antibodies were annotated using public data regarding S. mansoni life-stage expression and subcellular localization. The top bar and circle colors represent the life-cycle stages indicated in the legend at the bottom. The circle sizes indicate the percentage of enriched peptides in each subcellular location and life-cycle stage, as shown in the scale at the bottom. The colored boxes highlight important antibody targets from rhesus macaques and hamster immune response at different time points. d Bar graph illustrating the number of enriched S. mansoni peptides determined by Bayesian statistical analysis of PhIP-Seq data obtained from hamsters’ serum collected at wk12 and wk22 post-infection (Hmwk12 and Hmwk22). e Venn diagram demonstrating the overlap of enriched peptides in infected hamster samples at Hmwk12 and Hmwk22. f Comparison of peptides recognized by rhesus macaques and hamster antibodies, considering all sequenced time points in both species.