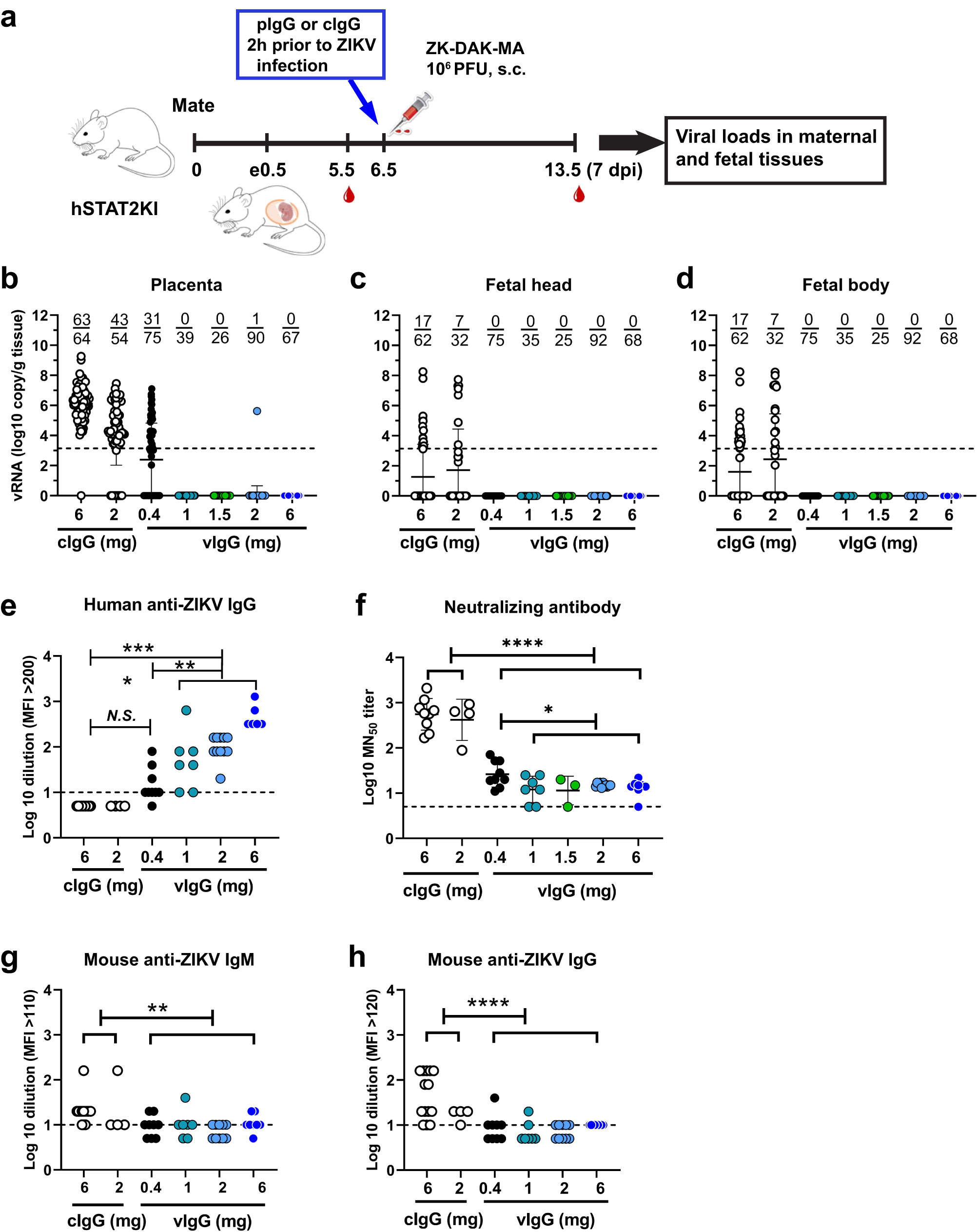
Fig. 5: Passive antibody transfer prevents prenatal ZIKV infection.

At e6.5, 2 h prior to ZIKV infection, naïve dams were i.v. injected with the indicated doses of purified IgG prepared from the vaccine-derived immunoglobulin G (vIgG) or unvaccinated control IgG (cIgG), followed by ZIKV challenge. At 7 dpi (e13.5), the dams were sacrificed (a), and viral RNA (vRNA) was detected in the placenta (b), fetal head (c), and fetal body (d) using RT-qPCR. Compiled data were from two independent studies examining different dose ranges: 6 mg (n = 8), 2 mg (n = 11), 1.5 mg (n = 3), 1 mg (n = 5), 0.4 mg (n = 9) vIgG per dose. Control IgG at the highest dose was included as a negative control in each study (6 mg, n = 7; 2 mg, n = 5). The numerators indicate the number of samples positive for vRNA over the number of samples examined per group. Dashed lines (b–d) indicate the limit of quantitation. One-way ANOVA comparison between the control group combined between 6 mg and 2 mg control IgG (n = 118 per the placenta and n = 94 per the fetal head and body) and individual treatment groups showed significant differences (p < 0.0001) in viral RNA levels in the placenta, fetal head, and fetal body. At 7 dpi, the donor, vIgG titers were detected (e) and virus-neutralizing antibody titers were examined using a microneutralization assay (f). Mouse IgM (g) and IgG (h) specific for ZIKV in the recipients were detected using a Luminex assay. Dashed lines (e–h) indicate the limit of detection. Antibody titer was determined as the highest serum dilution of MFI values above average MFI (+2 S.D.) of naïve serum control. Log-transformed data were compared between the cIgG group and each of the vIgG groups. N.S., p > 0.05; *p < 0.05; **p < 0.001; ****p < 0.0001.