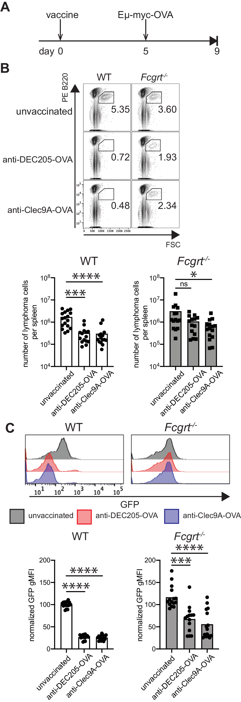
Fig. 2: FcRn impacts tumor immunotherapy.
From: FcRn regulates antigen presentation in dendritic cells downstream of DEC205-targeted vaccines

A WT and Fcgrt−/− mice were immunized with anti-DEC205-OVA or anti-Clec9A-OVA mAb together with LPS. After five days, mice were inoculated with Eμ-myc–GFP-OVA tumor cells and four days later, spleens were collected and analyzed by flow cytometry. B The contour plots show FSC and B220 expression in whole splenocytes for each group, with the gate indicating the presence of the tumour. The number of tumor cells per spleen is indicated in the histogram. C Representative GFP profiles of lymphoma cells for each group. GFP expression level was quantified and shown in the accompanying histogram. Data are pooled from 5 independent experiments with each symbol representing an individual mouse. *P < 0.05. ***P < 0.001, ****P < 0.0001 by Krustal-Wallis with Dunn’s test for multiple comparisons. ns not significant.