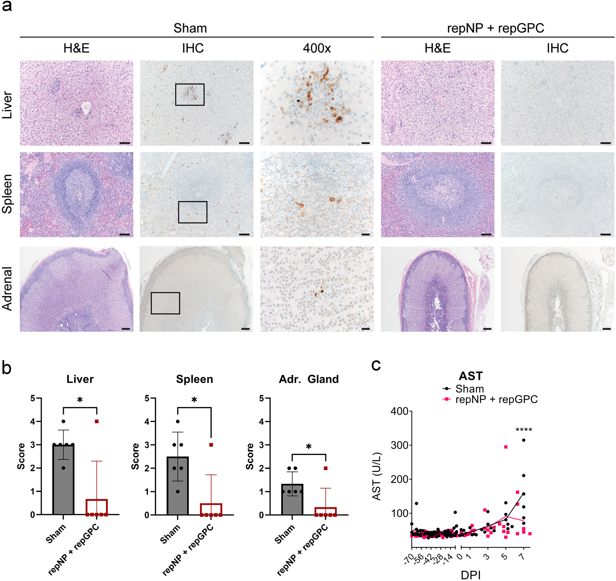
Fig. 4: Vaccination protects against pathology and viral replication in the liver and spleen.

a Representative image for H&E and IHC for CCHFV NP antigen in the liver, spleen, and adrenal gland of sham and repNP + repGPC animals is shown. Images are from CCHF11 for sham (liver, spleen, adrenal), CCHF17 (liver and spleen), and CCHF16 (adrenal) for repNP + repGPC vaccinated. Images are shown at ×100 for the liver and spleen, ×40 for the adrenal gland, or ×400. Scale bars indicate 200 μm (×40), 100 μm (×100), or 20 μm (×400). b Scores for the presence of antigen as measured by IHC are shown. 0 = none, 1 = rare/few, 2 = scattered, 3 = moderate, 4 = numerous and 5 = diffuse. c Serum aspartate aminotransferase (AST) levels were quantified. P values were calculated with Welch’s t-test (b) or two-way ANOVA with Sidak’s multiple comparisons test (c). *P < 0.05, ****P < 0.0001. b Bar shows the mean with the error bar representing the standard deviation.