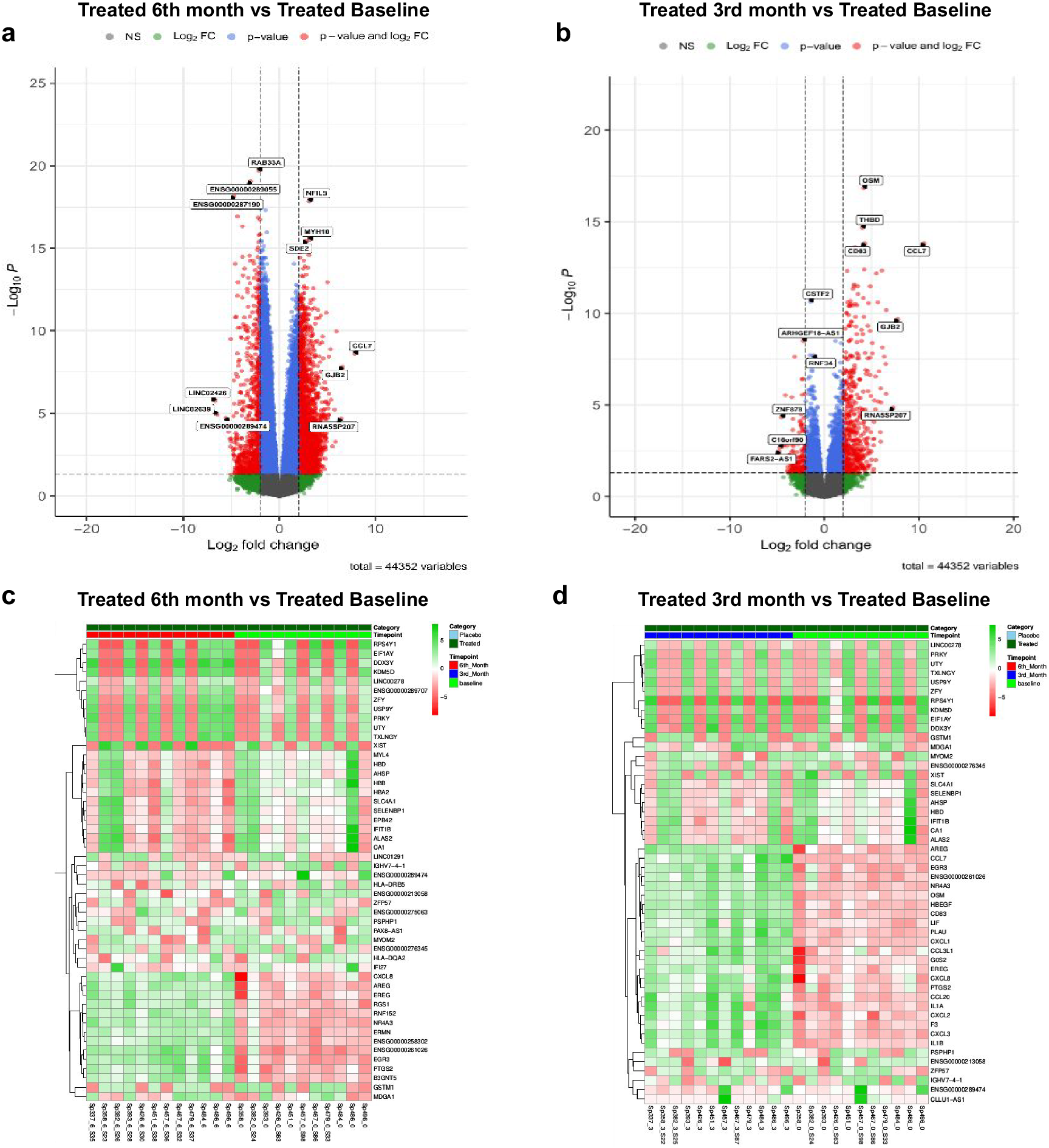
Fig. 4: Differentially Expressed Genes (DEG) analysis.

Volcano plots of differentially expressed genes (DEGs) between, a Treated 6th month vs Treated baseline, b Treated 3rd month vs Treated baseline. The log2 fold change was plotted against the P value (−10 log base 10). Significant DEGs genes with Log2 fold change > 1.0 and having adjusted p value < 0.05 are shown in red whereas the non-significant genes with Log2 fold change < 1.0 and having adjusted p value < 0.05 are shown in blue. Heatmaps of DEGs showing, c The top upregulated and downregulated genes of Treated 6th month vs Treated baseline and, d The top upregulated and downregulated genes of Treated 3rd month vs Treated baseline. The green color represents higher expression of genes and the red color denotes lower expression of genes and average expression is represented by white color.