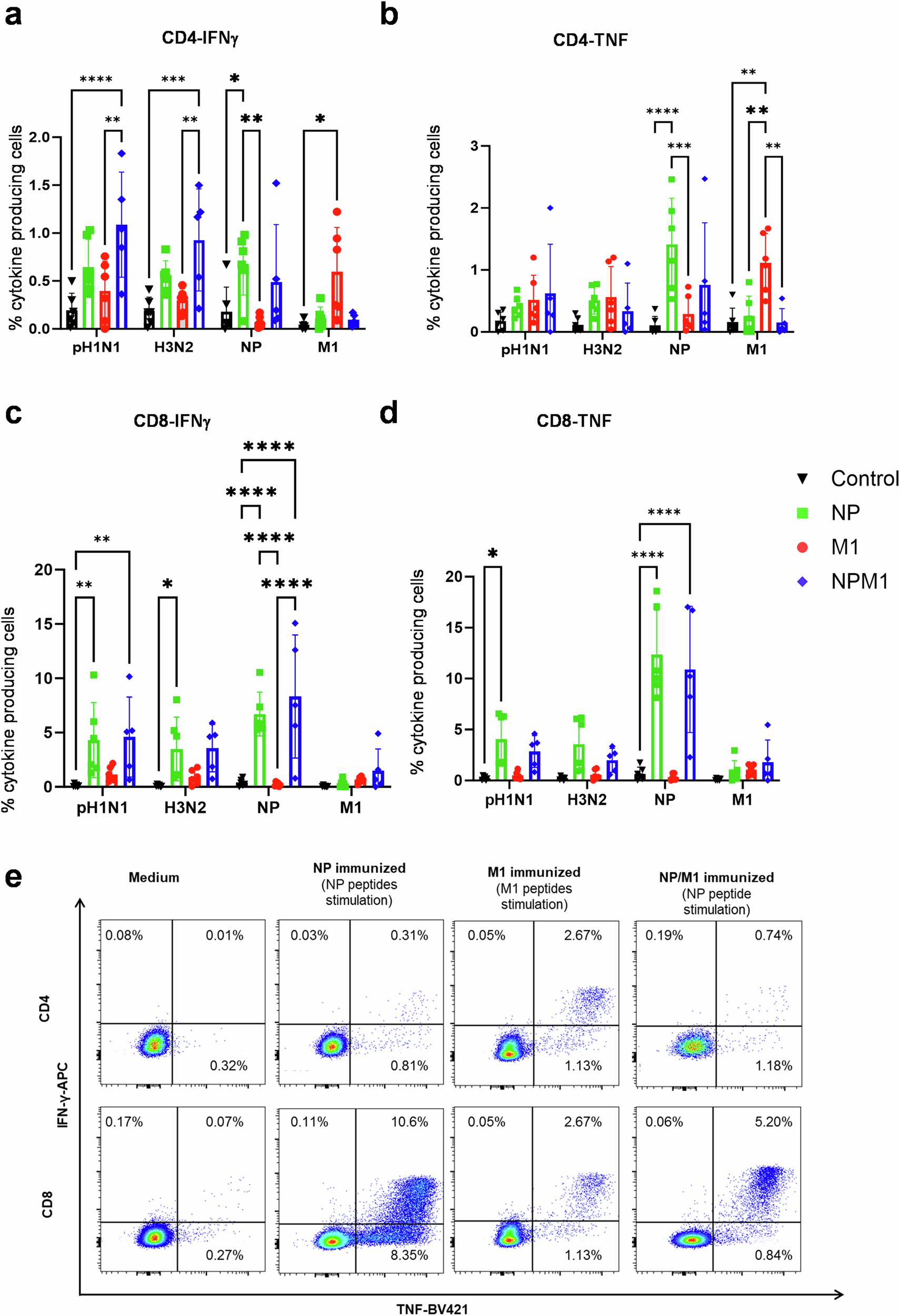
Fig. 5: T-cell cytokine responses in BAL.
From: Aerosol immunization with influenza matrix, nucleoprotein, or both prevents lung disease in pig

BAL was collected 4 weeks after the MVA-NP, M1 or NPM1 immunization. Cryopreserved cells from D83 were thawed, stimulated with pH1N1, H3N2, NP and M1 and total IFNγ and TNF cytokine secretion was measured in CD4 (a, b) and CD8 (c, d) T cells by intracellular cytokine staining. Each symbol represents an individual animal, the top of the bar the mean and the line the standard error (SEM). Two-way ANOVA and Bonferroni’s multiple comparisons test were used to compare responses between groups and asterisks indicate significant differences (*p < 0.05, **p < 0.01, ***p < 0.001, ****p < 0.0001). Representative FACs profiles showing IFNγ and TNF cytokine secretion by CD4 and CD8 cells as determined by intracytoplasmic staining (e). BAL cells from NP and NPM1 immunized animals were stimulated with NP peptides. BAL cells from M1 immunized animals were stimulated with M1 peptides.