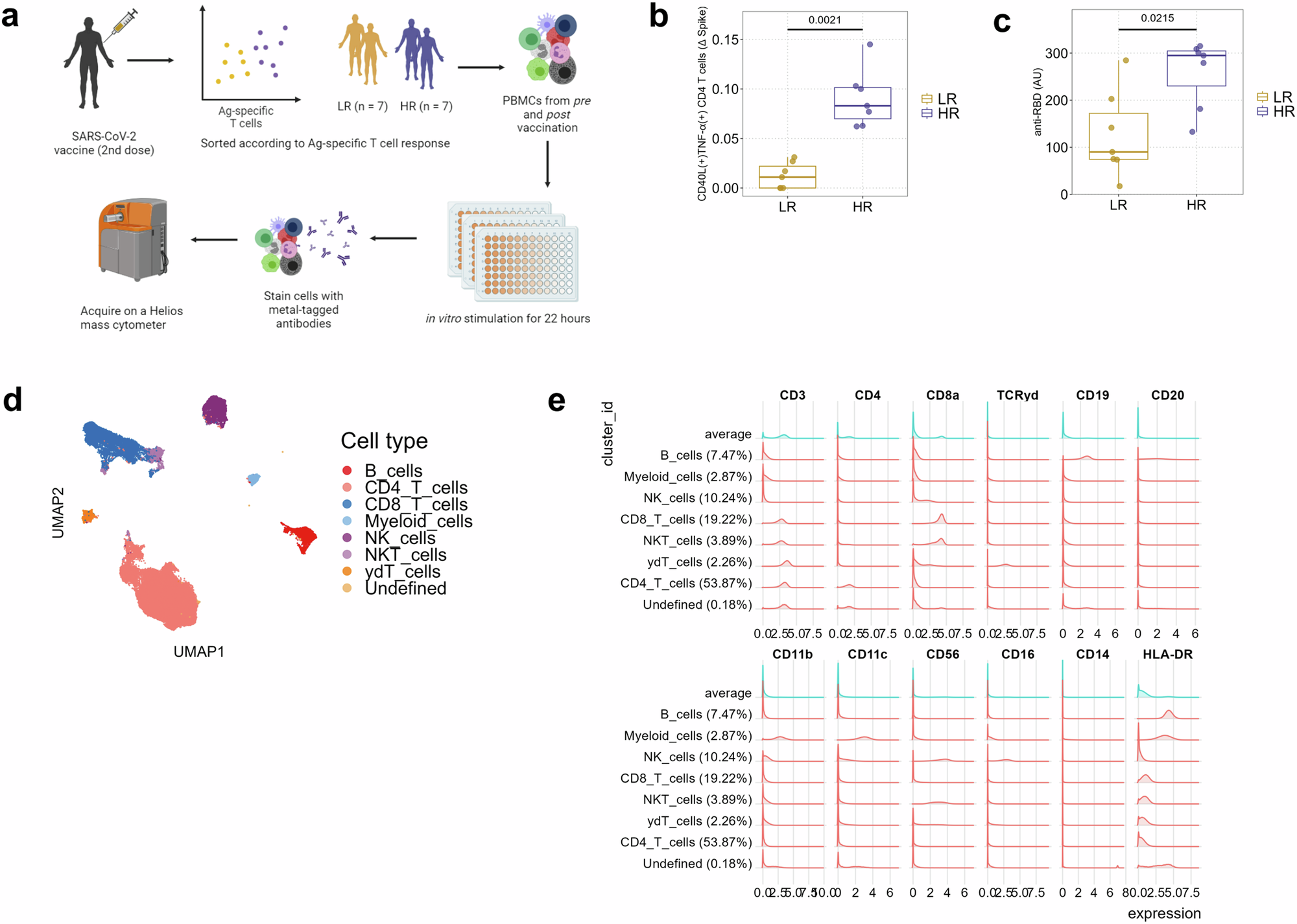
Fig. 1: Study design and visualization of cell populations.

a PBMCs isolated from low (LR) and high (HR) responding donors to SARS-CoV2 vaccination, before and after 2 vaccine doses, were left unstimulated or stimulated with either spike-specific peptides or Cytostim for 22 h, followed by staining with metal-tagged antibodies and subsequent acquisition on a mass cytometer. Created with Biorender (https://www.biorender.com/). b Spike-specific CD40L+ TNF-α+ CD4+ T cell frequencies in vaccine low (LR) and high (HR) responders. p values from Wilcoxon rank sum test comparing the two groups are shown. c Circulating levels of anti-RBD antibodies in vaccine low (LR) and high (HR) responders. Statistical significance was calculated by the Wilcoxon rank sum test. A p < 0.05 was considered significant. d Visualization of major cell clusters in a UMAP space. The clusters were manually annotated into known cell types by visual inspection of canonical marker intensities presented in the marker histogram (e).