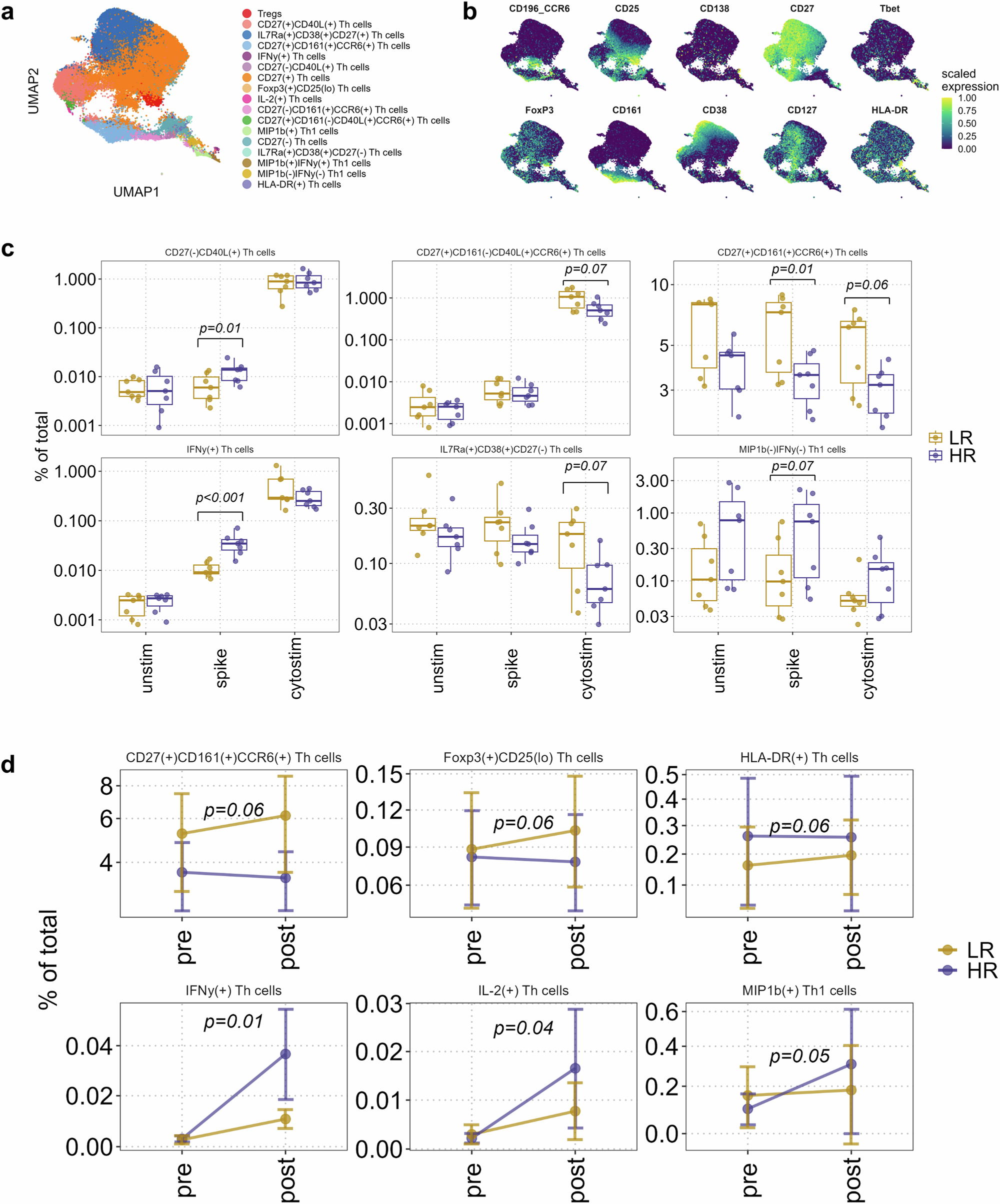
Fig. 3: Vaccine low and high responders have differential CD4+ T cell response to activation.

a UMAP plot of reclustered CD4+ T cells depicting the major populations based on expression of the markers denoted in B. b Canonical CD4+ T cell marker expression overlaid on the UMAP plot to aid in the identification of the subpopulations. c Boxplots of frequencies of significantly different CD4+ T cell clusters between low (LR) and high (HR) responders in post-vaccination samples. An FDR adjusted p < 0.1 was considered significant. The reported frequencies are calculated as % of total live PBMCs. d Line plots depicting the differential effect of vaccination on CD4+ T cell clusters between vaccine low (LR) and high (HR) responders. The plots show only significantly different clusters in spike-stimulated samples. The x-axis depicts pre- and post-vaccination status. Statistical significance was estimated by a negative binomial regression model. An FDR adjusted p < 0.1 was considered significant. Only significantly different clusters are shown for clarity. The reported frequencies are calculated as % of total live PBMCs.